Automotive Wiring Harness Market Size, Share | Report [2030]

Report Code AT 2837
Published in Oct, 2023, By MarketsandMarkets™
Download PDF

Choose License Type

Buy Report Now Inquire Before Buying

Automotive Wiring Harness Market by Application (Engine, Chassis, Cabin, Body & Lighting, HVAC, Battery, Dashboard/Cabin, Seat, Sunroof, Door), ICE & EV Transmission Type, Data Rate, Component Material & Region - Global Forecast to 2030

Overview

The global automotive wiring harness market size was valued at USD 48.7 billion in 2023 and is expected to reach USD 59.5 billion by 2030, at a CAGR of 2.9%, during the forecast period 2023-2030. The market has shown significant growth recently. Top OEMs are investing in the same, which would further drive the demand for high-speed data transmission wiring harnesses. Though the need for electronic features is growing in Europe and North America, Asia Pacific remains the key market.

Attractive Opportunities in the Automotive Wiring Harness Market

ASIA PACIFIC:

Market growth in the Asia Pacific can be attributed due to higher growth production and increasing applications of wiring harness in vehicles and due to increase in sales of electric vehicles in China and India.

Market growth can be attributed to increasing vehicle production, increase in demand for advanced features in vehicles, and growing penetration of electric vehicles.

Growing trend of autonomous and semi-autonomous vehicles and demand for lightweight harnesses would create growth opportunities for the automotive wiring harness market.

Technological advancements and increasing use of optical fiber in wiring harness would offer lucrative opportunities for market players in next five years.

The growth of market in Europe can be attributed to the increase in demand for advanced vehicle features in the region.

Global Automotive Wiring Harness Market Dynamics

DRIVER: Rise in Advanced Features in Vehicles

The automotive industry is witnessing a growing emphasis on safety and security, driving the demand for driver-assist technologies like Adaptive Cruise Control (ACC), Blind-Spot Detection (BSD), Advanced Front Lighting (AFL), and Lane Keeping Assist (LKA) to incorporate advanced features into vehicles. ACC systems rely on radar and sensors to maintain a safe following distance from the vehicle in front. Advanced parking systems, including 360-degree cameras and proximity sensors, rely on wiring harnesses to transmit data to the vehicle’s infotainment screen or instrument cluster, aiding drivers during parking maneuvers. All these systems require wiring harnesses to transfer data from the sensors to the vehicle’s steering system. Also, the surge in consumer demand for advanced features in vehicles is a significant driving factor behind the growth of the automotive wiring harness market. To meet these expectations, automakers are incorporating intricate electrical and electronic components in modern vehicles, increasing the dependency on wiring harnesses. The rise of electric and hybrid vehicles further amplifies this demand, with specialized wiring harnesses becoming pivotal for battery management, powertrains, and charging infrastructure. Moreover, the increasing integration of the Internet of Things (IoT) in vehicles and the need for customization and adherence to stringent regulations has driven the need for more complex and adaptable wiring solutions. As a result, automotive wiring harnesses are pivotal components in the evolving automotive industry, facilitating the safe and efficient operation of these advanced features, ultimately enhancing the driving experience and safety for consumers.Additionally, there is a mandate for vehicle manufacturers to comply with safety regulations, such as the Bharat New Vehicle Safety Assessment Program (BNVSAP), which requires the inclusion of passive safety features. For example, India mandated the standard fitment of driver-side and front passenger-side airbags in new models starting in April 2021. Similarly, the US National Highway Traffic Safety Administration (NHTSA) expects automatic emergency braking systems to become standard in vehicles by 2022. Furthermore, integrating multimedia and security systems has driven up the installation of cables and wiring harnesses. Comfortable features, including voice recognition systems, ambient lighting, heated seats, and advanced infotainment functionalities, have gained popularity among consumers, enhancing the overall driving experience. These features rely on onboard electronic devices that communicate through control signals powered by the vehicle’s electrical system, necessitating wiring harnesses. The increasing complexity of vehicle designs, aligned with advanced features, has led to a higher demand for wiring harnesses, consequently propelling the growth of the auto wiring harness market.The advanced features, such as voice recognition systems, ambient lighting, heated seats, heated steering wheels, enhanced infotainment functionality, digital instrument panel displays, cooled cupholders, and additional power steering functions, have gained significant traction among consumers. These rely on electronic devices that require wiring harnesses to transfer data, signals, and power efficiently. Within automotive design, wiring harness bundles are essential for the seamless operation of these diverse functionalities. Moreover, using active safety systems in vehicles has become instrumental in minimizing accidents, leveraging onboard sensors, radar, cameras, GPS, and laser technology. Notable active safety systems encompass Anti-lock Braking Systems (ABS), Electronic Stability Control (ESC), Electronic Brake-Force Distribution (EBD), Tire Pressure Monitoring Systems (TPMS), Lane Departure Warning Systems (LDWS), Automatic Emergency Braking (AEB), Blind-Spot Detection (BSD), Forward Collision Warning (FCW), and Traction Control Systems. The integration of these advanced features demands an ever-increasing number of wiring harnesses, propelling the growth of the market.

RESTRAINT: Limited data transfer rate

The growing complexity of modern vehicles, with their numerous advanced features, sensors, and connectivity options, necessitates high-speed and high-capacity data transfer. Limited data transfer rates can impede the performance of various vehicle systems, including infotainment, advanced driver-assistance systems (ADAS), and connected car features. As vehicles evolve with autonomous driving capabilities and increased connectivity, fast and reliable data transfer demand becomes even more critical. There are various advanced features in vehicles, such as a reverse parking camera, tire pressure monitoring system, and anti-lock braking system, which require the cabling from the camera to the electronic control unit (ECU) as there is no alternative to transfer the data. The traditional wiring harness can achieve a data transfer rate of up to certain kbps, and advanced features in the vehicle require high-speed data transfer in Mbps or Gbps.The companies are moving from traditional copper wiring harnesses to high-strength aluminum, high-speed twisted pair cables, and optical fiber cables to gain high-speed data rates. Companies like Bosch provide CAN FD solutions. Data rates for CAN FD can vary but may reach up to 5 Mbps or more. Companies like Broadcom, Marvell, and NXP Semiconductors provide Ethernet solutions for automotive use. Ethernet can offer data rates of 100 Mbps, 1 Gbps, or even 10 Gbps, depending on the implementation. There are different networks integrated into vehicles, such as CAN, LIN, CAN-FD, FlexRay, MOST (Media Oriented Systems Transport), and LDS (Low Voltage Differential Signaling), which transfer the data in wing-mirrors, powered seats, ambient lighting, various high-performance powertrain applications such as active suspension, adaptive cruise control, drive-by-wire, camera, and other infotainment applications.The limited data transfer rates are anticipated to affect automotive wiring harness market growth adversely. However, there is a growing interest in incorporating fiber optic technology into modern vehicles, especially as the demand for high-speed data transmission, connectivity, and advanced driver assistance systems (ADAS) continues to rise. Some luxury and high-end vehicles already feature fiber optic networks for infotainment and communication systems. For instance, Mercedes-Benz S-Class models feature a fiber optic-based infotainment system, offering high-quality audio and connectivity options. BMW 7 Series offers advanced infotainment and connectivity features. Some models incorporate fiber optic networks to support high-definition audio and multimedia systems. Companies like Sumitomo Electric Industries Ltd., Leoni AG, and Aptiv PLC have products offering high-speed data transfer technology to meet the demand.

 

OPPORTUNITY: Increase in use of high voltage wiring harnesses and optical fiber cables

The rise in electric and hybrid vehicles has necessitated the adoption of high voltage wiring harnesses to efficiently manage the flow of electrical power within these vehicles. High voltage wiring harnesses are vital for connecting the battery packs, power inverters, and electric motors, enabling the reliable operation of these electrified powertrains. As the market for electric vehicles continues to expand, the demand for specialized high voltage wiring solutions is expected to surge.High-voltage cables are a significant advancement in power transmission compared to traditional copper wires of the same size. The amount of power a cable can handle is directly linked to its voltage level, meaning higher voltage cables can carry much more power. For instance, a 100 kV cable can transport 100 times the power of a 1 kV cable. Importantly, these high-voltage cables are more powerful, lighter, and robust than their copper counterparts. Their reduced weight aligns with the ongoing trend of making electric vehicles (EVs) lighter. Moreover, their durability makes them an excellent choice for demanding automotive environments.In electric vehicles (EVs), optical fiber cables are being used to transmit data between different parts of the vehicle. These cables offer some key advantages over the traditional copper wires. They have a higher data capacity, meaning they can transfer more information quickly. They are also not affected by electromagnetic interference, which can disrupt data transmission in high-tech automotive settings where many electronic systems and sensors are at work nearby. Additionally, optical fiber cables are lighter, contributing to the goal of making EVs more lightweight and efficient. This makes them a great choice for modern, technology-packed cars. The PMMA-based graded-index plastic optical fiber can achieve a maximum bandwidth of approximately 3 GBPS when spanning 100 meters. While fiber optics offer several advantages, such as high data transfer rates, immunity to electromagnetic interference, and potential weight savings, the automotive industry traditionally relies on copper wiring for its electrical and data transmission needs. ABB Ltd., Cable Corporation of India Limited., Finolex Cables Ltd., Nexans SA., NKT A.S., Prysmian SpA., Siemens AG., and Southwire Company LLC. are some companies producing high-voltage automotive cables.With the growing adoption of BEVs, the demand for high voltage wiring harnesses will also increase, further driving the automotive wiring harness market. Global battery electric vehicle sales increased from 14,23,000 units in 2018 to 67,67,716 units in 2022. Increasing battery electric vehicle sales would have a direct impact on the ev wiring harness market. Companies like Furukawa, Sumitomo Electric Industries Ltd., Leoni AG, and others have also developed high voltage wiring harnesses and are working on improving these cables.

CHALLENGE: Fluctuating copper costs due to increasing demand

The automotive industry heavily relies on copper for manufacturing wiring harnesses. Copper is an excellent conductor of electricity and is widely used in wiring due to its reliability and conductivity. Copper is preferred for wiring harnesses due to its favorable characteristics, including ease of assembly, compact bundle size, high electrical conductivity, flexibility, and reliability. However, the pricing of copper can be a significant challenge due to fluctuations driven by supply and demand imbalances.The global demand for copper greatly influences its price, making it susceptible to continual increases. While copper and its alloys are versatile and widely used in various applications, many wiring harness manufacturers use aluminum as an alternative due to its lightweight and cost-effectiveness. Aluminum’s lower conductivity necessitates larger wire sizes for the same power rating. Additionally, aluminum requires specific termination technology to overcome challenges such as galvanic corrosion, oxidation, aging-related deformation, high thermal expansion, and lower flexibility and tensile strength. Consequently, copper remains the primary choice for wiring harness applications, although its fluctuating prices can impact the profitability of manufacturers. Moreover, the automotive industry has witnessed an increase in the use of copper per vehicle, particularly in regions like China, where the average copper weight per vehicle grew from 10.3 kg in 2016 to 14 kg in 2019. This increasing usage of copper in vehicles further exacerbates the impact of copper price fluctuations on automotive wiring harness costs, posing a challenge for manufacturers.Additionally, the unstable copper prices have repercussions for the automotive wire market of optical fiber cables. Original Equipment Manufacturers (OEMs) consider optical fibers a more durable alternative to copper or aluminum, capable of withstanding harsh environments and adverse weather conditions. However, optical fiber cables are relatively more expensive, potentially limiting their adoption. Furthermore, the expanding electric vehicle (EV) market is expected to influence copper demand considerably over the coming decade. A study conducted by the International Copper Association (ICA) in collaboration with IDTechEx revealed the crucial role of copper in various aspects of EV technology, from batteries and electric motors to wiring and charging infrastructure. The increasing adoption of EVs, driven by technological advancements, cost-efficiency, and a growing electric charger infrastructure, is anticipated to substantially increase copper demand. It is projected that by 2027, the number of electric vehicles on the road will increase to an estimated 27 million, up from 3 million in 2017, leading to a significant surge in copper demand, expected to reach 1.74 million tons in 2027.

Global Automotive Wiring Harness Market Ecosystem Analysis

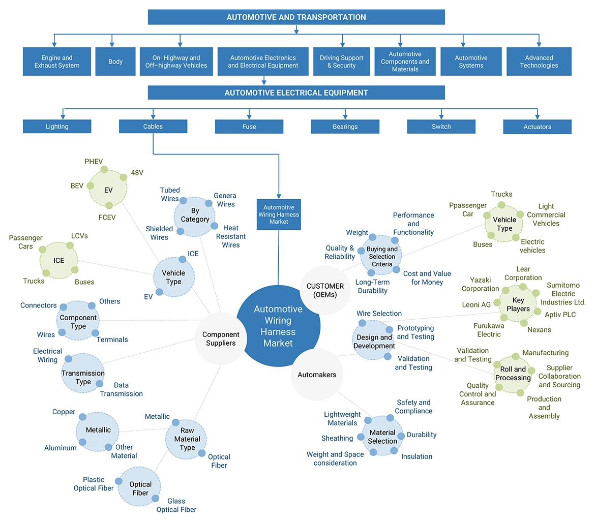
The ecosystem analysis highlights automotive wiring harness market players, primarily represented by component manufacturers, manufacturers, and dealers.

 

The chassis harness segment is estimated to be the largest market during the forecast period.

The Chassis harness segment is estimated to be the largest during the forecast period. The chassis of a vehicle is a central hub for various electrical components and systems, including those related to steering, braking, suspension, and stability control. Chassis wiring harnesses connect and interlink these components, which can be complex. As vehicles become more advanced with features like electronic stability control, adaptive suspension systems, and advanced braking systems, the complexity of chassis wiring increases. In Asia Pacific, the chassis wiring harness market is projected to hold the largest share during the forecast period in terms of value. The application of chassis wiring harnesses is expected to increase in Asia Pacific due to the increasing number of buses and trucks in the region. Increasing number of commercial vehicles in developing countries and growth in the ecommerce industry are major drivers of the chassis wiring harness market.

The electrical wiring harness market in ICE vehicles is anticipated to dominate based on transmission type.

Electrical wiring harnesses are fundamental vehicle components, connecting and supplying power to various electrical and electronic systems. These harnesses ensure the efficient and reliable operation of a wide range of vehicle functions, including lighting, power distribution, safety systems, infotainment, and more, and facilitate the operation of critical components, systems, and features, contributing to vehicle safety, performance, and functionality. They are used for transferring signals and power within the vehicle. According to primary respondents, electrical wiring accounts for almost 75-80% of the share in wiring harnesses by value. The predominance of electrical wiring harnesses is driven by modern vehicles’ increasing complexity and electrification, which require extensive and intricate electrical systems to support advanced features and functionalities. Ongoing developments focus on improving performance, reducing weight, and meeting environmental standards. Electrical wiring harness design holds paramount significance in vehicle engineering and performance. Primarily, it ensures the vehicle's safety by connecting crucial components like airbags and brake lights, preventing electrical malfunctions that could lead to accidents. Asia Pacific has the largest market share in electrical wiring due to increasing vehicle connectivity and functions. With advancements in technology, the number of tasks in a vehicle is expected to grow further.The motor management harness is the fastest-growing segment in the high-voltage wiring harness segment.High voltage wiring harnesses are crucial in motor management within electric vehicles (EVs) and hybrid electric vehicles (HEVs). These components transmit high-voltage electricity between various parts of the vehicle’s electrical system, including the power source (usually a high-voltage battery) and the electric motor or motors responsible for propulsion and energy regeneration. The demand for high-voltage systems has surged as the automotive industry continues to shift towards greater electrification, encompassing electric and hybrid vehicles. High voltage systems, including electric motors, power inverters, and battery management systems, are integral to electrified powertrains.EVs and HEVs use electric motors to power the vehicle, and the MMS is responsible for controlling the operation of these motors. As more and more people switch to EVs and HEVs, the demand for MMS harnesses is expected to continue to grow. Companies like TE Connectivity, Yazaki Corporation, Sumitomo Electric Industries, Ltd., etc., are developing high voltage wiring harnesses that are designed to meet the needs of electric vehicles (EVs), hybrid electric vehicles (HEVs), and plug-in hybrid electric vehicles (PHEVs). For instance, Guchen Electronic provides a drive motor high-voltage wire harness, a vital link between the electric motor and the high-voltage battery pack in electric vehicles. Crafted with premium components and dual insulation, this wiring harness offers excellent electrical properties, including robust insulation resistance and high current-carrying capacity, supporting currents of up to 300A. Sumitomo Electric has also introduced two innovative products in response to evolving trends in electric vehicles, one of which is designed as a direct connector that enables the seamless connection between the inverter and motor through high-voltage connectors.

ASIA PACIFIC Region Holds the Largest Share of the Automotive Wiring Harness Market

The study scope considers the Asia-Pacific region comprising countries - China, India, Japan, South Korea, Thailand, and the Rest of Asia-Pacific. In 2023, the Asia-Pacific region accounted for a 58% share of the global market in value. Increased vehicle production in China, India, and Japan contributed to the market’s growth. China was also the major contributor to the overall automotive wiring harness sales (approximately 55%) in the Asia-Pacific region in 2023.

Recent Developments of Automotive Wiring Harness Market Industry

  • In May 2023, Sumitomo Electric and NICT (National Institute of Information and Communications Technology) developed the world’s first 19-core optical fiber with a standard outer diameter. They set a new world record for transmission capacity. The new fiber can transmit 1.6 terabits per second (Tbsp.) over 10,000 kilometres, which is twice the capacity of the previous record holder. The development of this new fiber is a breakthrough for long-distance optical communication and is expected to be used in future 5G and beyond 5G networks. In May 2023, Sumitomo Electric Wiring Systems will invest approximately USD 10 million in manufacturing harnesses, becoming the first Tier 1 automotive company to establish operations in Tabasco, Mexico. Tabasco has seen a remarkable 24.3% growth in economic activity, positioning itself as an attractive destination for automotive investment. The company will be located near key transportation routes in the Tabasco Business Center industrial park. In March 2022, Morocco’s Ministry of Industry and Trade has inked eight investment agreements with prominent international automotive suppliers like Yazaki, Sumitomo, Lear, Stahlschmidt, and TE Connectivity, totalling USD 175 million in investments and promising the creation of 12,000 direct jobs. Yazaki Group has entered into three agreements for substantial investments in Morocco’s automotive sector. This includes the construction of a new wiring production plant in Meknes and expanding existing facilities in Kenitra and Tangier.
  • In December 2022, Aptiv PLC successfully acquired an 85% equity stake in Intercable Automotive Solutions from Intercable S.r.l., with the deal valued at USD 627 MN. Intercable Automotive Solutions, a leader in high-voltage power distribution and interconnect technology, will be an independent business unit under Aptiv’s Signal & Power Solutions segment, maintaining its existing brand. This acquisition strengthens Aptiv’s global leadership in vehicle architecture systems. In June 2022, Furukawa Electric secured deals with eight automakers to use its aluminium wire harnesses in one hundred vehicle models by 2025, mainly targeting European automakers. The company will continue developing aluminium harnesses to further reduce weight as the global shift toward EVs accelerates.

Key Market Players

Scope of the Report

Report Attribute Details
Base year considered for estimation 2023
Forecast period 2023–2030
Market Growth and Revenue Forecast USD Bn by 2030 at a CAGR of 2.9%
Top Players Yazaki Corporation (Japan), Sumitomo Electric Industries, Ltd. (Japan), Aptiv PLC (Ireland), Furukawa Electric (Japan), and Leoni AG (Germany).
Fastest Growing Market Asia Pacific
Largest Market Asia Pacific
Forecast units Volume (Units) and Value (USD Million)
Segments covered By application, ICE vehicle type by transmission type and application, Electric vehicle type by transmission type and application, component, material, data transmission harness market, by data rate, by high voltage and region.
ICE, By Application Engine harnesses, chassis harnesses, body & lighting harnesses, HVAC harnesses, dashboard/cabin harnesses, battery harnesses, seat harnesses, sunroof harnesses, and door harnesses
EV, By Application Traction, engine harnesses, chassis harnesses, body & lighting harnesses, HVAC harnesses, dashboard/cabin harnesses, battery harnesses, seat harnesses, sunroof harnesses, and door harnesses
By Component Connectors, terminals, wires, others.
By Material type Metallic and Optical Fiber
By Transmission type Electrical wiring and Data Transmission
Data transmission harness market by data transfer rate <150 Mbps and 150 Mbps to 1 Gbps
High Voltage Wiring Harness Battery and battery management system, Motor management harness
By Region Asia Pacific North America Europe Rest of the World
Additional customization to be offered Automotive Wiring Harness Market, By Application and Country Automotive Wiring Harness Market, By Type and Country

Key Questions Addressed by the Report

What is the current size of the global automotive wiring harness market?
The global automotive wiring harness market is estimated to be USD 48.7 billion in 2023, with Asia-Pacific dominating the market.
Which application is currently leading the automotive wiring harness market?
Chassis application is leading in the automotive wiring harness market.
Many companies are operating in the automotive wiring harness market space across the globe. Do you know who the front leaders are, and what strategies they have adopted?
Yazaki Corporation (Japan), Sumitomo Electric Industries (Japan), Aptiv PLC (Ireland), Furukawa Electric (Japan), and Leoni AG (Germany) are the prominent players in the automotive wiring harness market. These companies adopted new product launches, acquisitions, and joint venture strategies to gain traction in the automotive wiring harness market.
How does the demand for automotive wiring harness vary by region?
Asia-Pacific is estimated to be the largest market for automotive wiring harnesses during the forecast period, followed by Europe. The growth of the automotive wiring harness market in Asia-Pacific is mainly attributed to the higher demand for automotive wiring harnesses from China due to higher vehicle production.
What are the growth opportunities for the automotive wiring harness supplier?
The demand for autonomous and semi-autonomous vehicles and lightweight harnesses would create growth opportunities for the automotive wiring harness market. The need for high-speed data transmission cables, high voltage wiring harness components, and lightweight material are the trends that reflect the industry’s response to technological advancements, regulatory changes, and evolving consumer preferences.
How is the wiring harness market responding to the trend of autonomous vehicles?
Autonomous vehicles require extensive wiring to support advanced sensors, cameras, and computing systems. The wiring harness is integrated with the existing harnesses. This trend is driving innovation in the design and layout of wiring harnesses.
What materials are majorly used by companies for manufacturing wiring harnesses?
Companies mainly use copper due to its excellent electrical conductivity, thermal conductivity, and durability. While copper is the primary choice for its conductivity, ongoing efforts are to explore alternatives and more lightweight materials like aluminum to improve efficiency and reduce the weight of wiring harnesses in modern vehicles, particularly in electric vehicles (EVs), where weight reduction is crucial.

 

Personalize This Research

  • Triangulate with your Own Data
  • Get Data as per your Format and Definition
  • Gain a Deeper Dive on a Specific Application, Geography, Customer or Competitor
  • Any level of Personalization
Request A Free Customisation

Let Us Help You

  • What are the Known and Unknown Adjacencies Impacting the Automotive Wiring Harness Market
  • What will your New Revenue Sources be?
  • Who will be your Top Customer; what will make them switch?
  • Defend your Market Share or Win Competitors
  • Get a Scorecard for Target Partners
Customized Workshop Request

Table of Contents

Exclusive indicates content/data unique to MarketsandMarkets and not available with any competitors.

TITLE
PAGE NO
INTRODUCTION
34
RESEARCH METHODOLOGY
39
EXECUTIVE SUMMARY
53
PREMIUM INSIGHTS
55
MARKET OVERVIEW
61
  • 5.1 INTRODUCTION
  • 5.2 MARKET DYNAMICS
    DRIVERS
    - Growth of automotive sector
    - Growing production of premium vehicles
    - Rise in advanced features in vehicles
    - Growing penetration of electric vehicles
    RESTRAINTS
    - Limited data transfer rate
    OPPORTUNITIES
    - Growing trend of autonomous and semi-autonomous vehicles
    - Increasing demand for lightweight harnesses
    - Increase in use of high-voltage wiring harnesses and optical fiber cables
    - Increase in use of aluminum wiring harnesses
    CHALLENGES
    - Fluctuating copper costs due to increasing demand
    - Issues related to wire preparation, staging, and crimping
  • 5.3 TRADE ANALYSIS
    IMPORT SCENARIO
    - US
    - France
    - Germany
    - Mexico
    - Belgium
    EXPORT SCENARIO
    - US
    - France
    - Germany
    - Mexico
    - Belgium
  • 5.4 TRENDS/DISRUPTIONS IMPACTING CUSTOMER BUSINESS
  • 5.5 CASE STUDY ANALYSIS
    CASE STUDY 1: COMPLEXITY IN BASIC CARS SUCH AS SEAT ATECA SUV SOLVED USING 2.2 KM WIRE, 100 SENSORS, AND CONTROL UNITS
    CASE STUDY 2: DEVELOPMENT OF FLEXIBLE PRINTED CIRCUIT BOARDS BY TRACKWISE TO REDUCE WIRING HARNESS WEIGHT
    CASE STUDY 3: RETROFITTING OF WIRE HARNESS BY MUELLER ELECTRIC
    CASE STUDY 4: RELIABILITY OF VEHICLE-MOUNTED WIRING HARNESS CONNECTORS
    CASE STUDY 5: CURRENT DEVELOPMENT OF WIRING HARNESSES
    CASE STUDY 6: DEVELOPMENT OF NEW OPTICAL FIBER CABLE WITH MUCH HIGHER TRANSMISSION CAPACITY
    CASE STUDY 7: USE OF ALUMINUM WIRE HARNESSES
    CASE STUDY 8: SUMITOMO’S SHIFT FROM COPPER TO ALUMINUM
  • 5.6 PATENT ANALYSIS
  • 5.7 SUPPLY CHAIN ANALYSIS
  • 5.8 ECOSYSTEM ANALYSIS
  • 5.9 PRICING ANALYSIS
    AVERAGE SELLING PRICE TREND, BY REGION
  • 5.10 TARIFF AND REGULATORY LANDSCAPE
    AUTOMOTIVE WIRING HARNESS STANDARDS
    GERMAN STANDARD CAR WIRE PRODUCT CATALOG
    JAPANESE STANDARD CAR WIRE PRODUCT CATALOG
    AMERICAN STANDARD CAR WIRE PRODUCT CATALOG
  • 5.11 TECHNOLOGY TRENDS
    OPTICAL FIBER CABLES IN AUTOMOTIVE WIRING HARNESS
    REDUCTION OF WEIGHT IN WIRING HARNESS
  • 5.12 KEY CONFERENCES AND EVENTS IN 2023-2024
  • 5.13 KEY STAKEHOLDERS AND BUYING CRITERIA
    BUYING CRITERIA
  • 5.14 WHO SUPPLIES WHOM
AUTOMOTIVE WIRING HARNESS MARKET, BY CATEGORY
100
  • 6.1 INTRODUCTION
  • 6.2 GENERAL WIRES
  • 6.3 HEAT-RESISTANT WIRES
  • 6.4 SHIELDED WIRES
  • 6.5 TUBED WIRES
AUTOMOTIVE WIRING HARNESS MARKET FOR ICE VEHICLES, BY APPLICATION
104
  • 7.1 INTRODUCTION
    INDUSTRY INSIGHTS
  • 7.2 NUMBER OF HARNESSES IN EACH APPLICATION
  • 7.3 OPERATIONAL DATA
  • 7.4 ENGINE HARNESS
    REQUIREMENT OF SAFETY FEATURES AS PER GOVERNMENT MANDATES TO DRIVE MARKET
  • 7.5 CHASSIS HARNESS
    INCREASING NUMBER OF COMMERCIAL VEHICLES IN EMERGING ECONOMIES TO DRIVE MARKET
  • 7.6 BODY & LIGHTING HARNESS
    TO BE LARGEST APPLICATION SEGMENT OF MARKET
  • 7.7 HVAC HARNESS
    ASIA PACIFIC TO DOMINATE MARKET
  • 7.8 DASHBOARD/CABIN HARNESS
    INTRODUCTION OF NEW INTERACTIVE FEATURES IN DASHBOARDS TO DRIVE MARKET
  • 7.9 BATTERY HARNESS
    GROWING NUMBER OF CONNECTORS USED THROUGH BATTERIES IN VEHICLES TO DRIVE MARKET
  • 7.10 SEAT HARNESS
    GROWTH OF LUXURY VEHICLES TO DRIVE MARKET
  • 7.11 SUNROOF HARNESS
    INCREASING PENETRATION OF LUXURY SEGMENT VEHICLES IN DEVELOPED ECONOMIES TO DRIVE MARKET
  • 7.12 DOOR HARNESS
    STRINGENT SAFETY REGULATIONS FOR VEHICLES TO DRIVE MARKET
AUTOMOTIVE WIRING HARNESS MARKET FOR ICE VEHICLES, BY COMPONENT
124
  • 8.1 INTRODUCTION
    INDUSTRY INSIGHTS
  • 8.2 CONNECTORS
    GROWING TREND OF HIGH-VOLTAGE CONNECTORS TO DRIVE MARKET
  • 8.3 WIRES
    INCREASING ADOPTION OF ADAS FEATURES IN VEHICLES TO DRIVE MARKET
  • 8.4 TERMINALS
    INCREASING PRODUCTION OF HEVS TO DRIVE MARKET
  • 8.5 OTHERS
AUTOMOTIVE WIRING HARNESS MARKET FOR ICE VEHICLES, BY MATERIAL TYPE
133
  • 9.1 INTRODUCTION
    INDUSTRY INSIGHTS
  • 9.2 COMPARISON OF COPPER AND OPTICAL FIBER
  • 9.3 METALLIC
    COPPER
    - Increasing demand for electronic features in vehicles to drive market
    ALUMINUM
    - Demand for vehicle weight reduction to drive market
    OTHER MATERIALS
  • 9.4 OPTICAL FIBER
    PLASTIC OPTICAL FIBER
    GLASS OPTICAL FIBER
AUTOMOTIVE WIRING HARNESS MARKET FOR ELECTRIC VEHICLES, BY MATERIAL TYPE
145
  • 10.1 INTRODUCTION
    INDUSTRY INSIGHTS
  • 10.2 METALLIC
    COPPER
    - Superior electrical conductivity to drive market
    ALUMINUM
    - Lower weight and cost than copper to drive market
    OTHER MATERIALS
  • 10.3 OPTICAL FIBER
    PLASTIC OPTICAL FIBER (POF)
    - Growing need for vehicle weight reduction to drive market
    GLASS OPTICAL FIBER (GOF)
    - High-temperature tolerance and durability to drive market
AUTOMOTIVE WIRING HARNESS MARKET FOR ICE VEHICLES, BY TRANSMISSION TYPE
156
  • 11.1 INTRODUCTION
    INDUSTRY INSIGHTS
  • 11.2 DATA TRANSMISSION
    DEVELOPMENT OF ADVANCED ELECTRICAL SYSTEMS IN VEHICLES TO DRIVE MARKET
  • 11.3 ELECTRICAL WIRING
    INCREASING INSTALLATION OF HIGH-END ELECTRONICS IN VEHICLES TO DRIVE MARKET
AUTOMOTIVE WIRING HARNESS MARKET, BY ICE VEHICLE TYPE AND APPLICATION
161
  • 12.1 INTRODUCTION
    INDUSTRY INSIGHTS
  • 12.2 NUMBER OF HARNESSES IN ICE VEHICLES, BY APPLICATION
  • 12.3 PASSENGER CAR
    GROWING DEMAND FOR COMFORT AND LUXURY FEATURES TO DRIVE MARKET
    - Engine harness
    - Chassis harness
    - Body & lighting harness
    - HVAC harness
    - Dashboard/cabin harness
    - Battery harness
    - Seat harness
    - Sunroof harness
    - Door harness
  • 12.4 LIGHT COMMERCIAL VEHICLE
    INCREASING DEMAND FOR ADVANCED TECHNICAL FEATURES TO DRIVE MARKET
    - Engine harness
    - Chassis harness
    - Body & lighting harness
    - HVAC harness
    - Dashboard/cabin harness
    - Battery harness
    - Door harness
  • 12.5 BUS
    EXPANSION OF PUBLIC TRANSPORTATION SERVICES TO DRIVE MARKET
    - Engine harness
    - Chassis harness
    - Body & lighting harness
    - HVAC harness
    - Dashboard/cabin harness
    - Battery harness
    - Door harness
  • 12.6 TRUCK
    HIGHER NUMBER OF WIRING HARNESSES OWING TO LARGE SIZE OF TRUCKS TO DRIVE MARKET
    - Engine harness
    - Chassis harness
    - Body & lighting harness
    - HVAC harness
    - Dashboard/cabin harness
    - Battery harness
    - Door harness
48V AND EV WIRING HARNESS ARCHITECTURE
185
  • 13.1 GROWING TREND OF VEHICLE ELECTRIFICATION
  • 13.2 NEW AND UPCOMING ELECTRIC VEHICLE MODELS, 2023–2026
  • 13.3 OEMS AND THEIR EV INVESTMENTS
  • 13.4 NEED FOR 48V ARCHITECTURE
    REDUCED CO2 EMISSIONS TO IMPROVE FUEL ECONOMY
    ENGINE DOWNSIZING TO IMPROVE DRIVABILITY
  • 13.5 IMPACT OF 48V ARCHITECTURE ON MARKET
    IMPACT ON MARKET
    ELECTRIC VEHICLE WIRING HARNESS
    - Pipe-shielded wiring harness
    - Power cable
    - Direct connector
  • 13.6 48V PASSENGER CAR WIRING HARNESS MARKET, BY REGION
    ASIA PACIFIC
    EUROPE
    NORTH AMERICA
AUTOMOTIVE WIRING HARNESS MARKET FOR ELECTRIC VEHICLES, BY TYPE AND APPLICATION
198
  • 14.1 INTRODUCTION
    INDUSTRY INSIGHTS
  • 14.2 TOTAL HARNESSES IN ELECTRIC VEHICLES
  • 14.3 OPERATIONAL DATA
  • 14.4 BATTERY ELECTRIC VEHICLE (BEV)
    STRONG GOVERNMENT SUPPORT AND FAVORABLE POLICIES IN ASIA PACIFIC TO DRIVE MARKET.
    CHASSIS HARNESS
    BODY & LIGHTING HARNESS
    HVAC HARNESS
    DASHBOARD/CABIN HARNESS
    BATTERY HARNESS
    SEAT HARNESS
    SUNROOF HARNESS
    DOOR HARNESS
  • 14.5 PLUG-IN HYBRID ELECTRIC VEHICLE (PHEV)
    BATTERY HARNESS TO BE LARGEST APPLICATION SEGMENT OF PHEV MARKET
    TRACTION HARNESS
    ENGINE HARNESS
    CHASSIS HARNESS
    BODY & LIGHTING HARNESS
    HVAC HARNESS
    DASHBOARD/CABIN HARNESS
    BATTERY HARNESS
    SEAT HARNESS
    SUNROOF HARNESS
    DOOR HARNESS
  • 14.6 FUEL CELL ELECTRIC VEHICLE (FCEV)
    BODY & LIGHTING HARNESS TO BE LARGEST APPLICATION SEGMENT OF FCEV MARKET
    TRACTION HARNESS
    CHASSIS HARNESS
    BODY & LIGHTING HARNESS
    HVAC HARNESS
    DASHBOARD/CABIN HARNESS
    BATTERY HARNESS
    SEAT HARNESS
    SUNROOF HARNESS
    DOOR HARNESS
AUTOMOTIVE WIRING HARNESS MARKET FOR ELECTRIC VEHICLES, BY TRANSMISSION TYPE
217
  • 15.1 INTRODUCTION
    INDUSTRY INSIGHTS
  • 15.2 DATA TRANSMISSION
    INCREASING ADOPTION OF USER-FRIENDLY FEATURES IN EVS TO DRIVE MARKET
  • 15.3 ELECTRICAL WIRING
    RAPID EXPANSION OF EV INDUSTRY TO DRIVE MARKET
HIGH-VOLTAGE WIRING HARNESS MARKET, BY APPLICATION
222
  • 16.1 INTRODUCTION
    INDUSTRY INSIGHTS
  • 16.2 BATTERY & BATTERY MANAGEMENT
    GROWING POPULARITY OF ELECTRIC CARS TO DRIVE MARKET
  • 16.3 MOTOR MANAGEMENT
    INCREASING CONSUMER INTEREST IN BEVS TO DRIVE MARKET
DATA TRANSMISSION HARNESS MARKET, BY DATA TRANSFER RATE
228
  • 17.1 INTRODUCTION
    INDUSTRY INSIGHTS
  • 17.2 <150 MBPS
    CHINA TO DRIVE ASIA PACIFIC MARKET
  • 17.3 150 MBPS TO 1 GBPS
    GROWING DEMAND FOR CAR NAVIGATION SYSTEMS TO DRIVE MARKET
AUTOMOTIVE WIRING HARNESS MARKET, BY REGION
233
  • 18.1 INTRODUCTION
    INDUSTRY INSIGHTS
  • 18.2 ASIA PACIFIC
    RECESSION IMPACT
    CHINA
    - Increasing production of passenger cars to drive market
    JAPAN
    - Introduction of advanced technologies and demand for enhanced safety and comfort to drive market
    SOUTH KOREA
    - Growing demand for passenger cars to drive market
    INDIA
    - Government support to boost passenger car sales to drive market
    THAILAND
    - High production of LCVs to drive market
    REST OF ASIA PACIFIC
  • 18.3 EUROPE
    RECESSION IMPACT
    GERMANY
    - Increasing demand for all vehicle types to drive market
    FRANCE
    - Growing incorporation of premium features in buses to drive market
    UK
    - Increasing sales of premium cars to drive market
    SPAIN
    - Growing demand for luxury vehicles to drive market
    RUSSIA
    - Growing demand for LCVs to drive market
    ITALY
    - Growing ICE vehicle production to drive market
    REST OF EUROPE
  • 18.4 NORTH AMERICA
    RECESSION IMPACT
    US
    - Increasing number of premium features in passenger cars to drive market
    CANADA
    - Growing passenger car production to drive market
    MEXICO
    - Increase in demand for trucks to drive market
  • 18.5 REST OF THE WORLD (ROW)
    RECESSION IMPACT
    BRAZIL
    - Growth of passenger car sales to drive market
    SOUTH AFRICA
    - Rising passenger car and commercial vehicle production to drive market
    OTHERS
COMPETITIVE LANDSCAPE
281
  • 19.1 OVERVIEW
  • 19.2 REVENUE ANALYSIS OF TOP LISTED/PUBLIC PLAYERS
  • 19.3 AUTOMOTIVE WIRING HARNESS MARKET SHARE ANALYSIS, 2022
  • 19.4 COMPANY EVALUATION MATRIX (AUTOMOTIVE WIRING HARNES SUPPLIERS)
    STARS
    EMERGING LEADERS
    PERVASIVE PLAYERS
    PARTICIPANTS
    COMPANY FOOTPRINT
  • 19.5 COMPANY EVALUATION MATRIX (ELECTRIC VEHICLE WIRING HARNESS MANUFACTURERS)
    STARS
    EMERGING LEADERS
    PERVASIVE PLAYERS
    PARTICIPANTS
  • 19.6 START-UP/SME EVALUATION MATRIX: AUTOMOTIVE WIRING HARNESS MANUFACTURERS
    PROGRESSIVE COMPANIES
    RESPONSIVE COMPANIES
    DYNAMIC COMPANIES
    STARTING BLOCKS
    COMPETITIVE BENCHMARKING
  • 19.7 KEY PLAYERS’ STRATEGIES/RIGHT TO WIN, 2021–2023
  • 19.8 COMPETITIVE SCENARIO
    PRODUCT DEVELOPMENTS
    DEALS
    OTHERS
COMPANY PROFILES
302
  • 20.1 KEY PLAYERS
    SUMITOMO ELECTRIC INDUSTRIES, LTD.
    - Business overview
    - Products offered
    - Recent developments
    - MnM view
    YAZAKI CORPORATION
    - Business overview
    - Products offered
    - MnM view
    APTIV PLC
    - Business overview
    - Products offered
    - MnM view
    LEONI AG
    - Business overview
    - Products offered
    - Recent developments
    - MnM view
    FURUKAWA ELECTRIC
    - Business overview
    - Products offered
    - Recent developments
    - MnM view
    NEXANS
    - Business overview
    - Products offered
    - Recent developments
    LEAR CORPORATION
    - Business overview
    - Products offered
    - Recent developments
    FUJIKURA LTD.
    - Business overview
    - Products offered
    SAMVARDHANA MOTHERSON INTERNATIONAL LIMITED (SAMIL)
    - Business overview
    - Products offered
    GEBAUER & GRILLER GROUP
    - Business overview
    - Products offered
  • 20.2 OTHER PLAYERS
    GENERAL CABLE CORPORATION
    PRESTOLITE WIRE
    CYPRESS INDUSTRIES
    PRYSMIAN GROUP
    KROMBERG & SCHUBERT GMBH
    DRÄXLMAIER GROUP
    KE ELEKTRONIK
    FINTALL OY
    COROPLAST FRITZ MÜLLER GMBH & CO. KG
    ADAPTRONIC PRÜFTECHNIK GMBH
    CZECH REPUBLIC ONAMBA S.R.O.
    SPARK MINDA
    TIANHAI AUTO ELECTRONICS GROUP CO., LTD. (THB ELECTRONICS)
    YURA CORPORATION
    SAISON ELECTRONICS LTD.
    SHENZHEN DEREN ELECTRONICS
    UNITY HARNESS LIMITED
    HESTO HARNESSES
    BRASCABOS
    THAI SUMMIT GROUP
RECOMMENDATIONS BY MARKETSANDMARKETS
361
  • 21.1 ASIA PACIFIC TO DOMINATE AUTOMOTIVE WIRING HARNESS MARKET
  • 21.2 OPTICAL FIBER WIRES FOR FUTURE APPLICATIONS - KEY FOCUS AREA
  • 21.3 ALUMINUM WIRING HARNESS FOR FUTURE APPLICATIONS - KEY FOCUS AREA
  • 21.4 HIGH-VOLTAGE WIRING HARNESS TO OFFER GROWTH OPPORTUNITY TO MARKET PLAYERS
  • 21.5 CONCLUSION
APPENDIX
364
  • 22.1 INSIGHTS OF INDUSTRY EXPERTS
  • 22.2 DISCUSSION GUIDE
  • 22.3 KNOWLEDGESTORE: MARKETSANDMARKETS’ SUBSCRIPTION PORTAL
  • 22.4 CUSTOMIZATION OPTIONS
    MARKET, BY APPLICATION AND COUNTRY
    - Asia Pacific
    - Europe
    - North America
    - RoW
    MARKET, BY TYPE AND COUNTRY
    - Asia Pacific
    - Europe
    - North America
    - RoW
    DETAILED ANALYSIS AND PROFILING OF ADDITIONAL MARKET PLAYERS (UP TO 3)
  • 22.5 RELATED REPORTS
  • 22.6 AUTHOR DETAILS
LIST OF TABLES
 
  • TABLE 1 RESEARCH ASSUMPTIONS
  • TABLE 2 GROWTH RATE OF AUTOMOTIVE SAFETY FEATURE APPLICATIONS, 2017–2025 (%)
  • TABLE 3 GROWTH RATE OF LOW- AND HIGH-VOLTAGE WIRING HARNESS, 2020–2030 (%)
  • TABLE 4 LEVELS OF AUTONOMOUS VEHICLES
  • TABLE 5 TECHNOLOGY IN USE TO REDUCE NUMBER OF WIRES
  • TABLE 6 POWER CAPACITIES FOR VEHICLE TYPES
  • TABLE 7 US: IMPORT SHARE, BY COUNTRY (VALUE %)
  • TABLE 8 FRANCE: IMPORT SHARE, BY COUNTRY (VALUE %)
  • TABLE 9 GERMANY: IMPORT SHARE, BY COUNTRY (VALUE %)
  • TABLE 10 MEXICO: IMPORT SHARE, BY COUNTRY (VALUE %)
  • TABLE 11 BELGIUM: IMPORT SHARE, BY COUNTRY (VALUE %)
  • TABLE 12 US: EXPORT SHARE, BY COUNTRY (VALUE %)
  • TABLE 13 FRANCE: EXPORT SHARE, BY COUNTRY (VALUE %)
  • TABLE 14 GERMANY: EXPORT SHARE, BY COUNTRY (VALUE %)
  • TABLE 15 MEXICO: EXPORT SHARE, BY COUNTRY (VALUE %)
  • TABLE 16 BELGIUM: EXPORT SHARE, BY COUNTRY (VALUE %)
  • TABLE 17 PATENT ANALYSIS
  • TABLE 18 AUTOMOTIVE WIRING HARNESS MARKET: ROLE OF COMPANIES IN ECOSYSTEM
  • TABLE 19 LIGHT-DUTY VEHICLES: AVERAGE REGIONAL PRICE TREND OF AUTOMOTIVE WIRING HARNESS (USD)
  • TABLE 20 HEAVY-DUTY VEHICLES: AVERAGE REGIONAL PRICE TREND OF AUTOMOTIVE WIRING HARNESS (USD)
  • TABLE 21 MARKET: KEY CONFERENCES AND EVENTS
  • TABLE 22 INFLUENCE OF STAKEHOLDERS ON BUYING PROCESS FOR AUTOMOTIVE WIRING HARNESS
  • TABLE 23 KEY BUYING CRITERIA FOR WIRING HARNESSES USED IN VARIOUS VEHICLE TYPES
  • TABLE 24 AUTOMOTIVE WIRING HARNESS MANUFACTURERS TO AUTOMOTIVE OEMS
  • TABLE 25 WIRES AND CABLES FOR WIRING HARNESSES
  • TABLE 26 NUMBER OF HARNESSES, BY APPLICATION (GLOBAL AVERAGE)
  • TABLE 27 MARKET FOR ICE VEHICLES, BY APPLICATION, 2018–2022 (UNITS)
  • TABLE 28 MARKET FOR ICE VEHICLES, BY APPLICATION, 2023–2030 (UNITS)
  • TABLE 29 MARKET FOR ICE VEHICLES, BY APPLICATION, 2018–2022 (USD MILLION)
  • TABLE 30 MARKET FOR ICE VEHICLES, BY APPLICATION, 2023–2030 (USD MILLION)
  • TABLE 31 ENGINE HARNESS MARKET, BY REGION, 2018–2022 (UNITS)
  • TABLE 32 MARKET, BY REGION, 2023–2030 (UNITS)
  • TABLE 33 MARKET, BY REGION, 2018–2022 (USD MILLION)
  • TABLE 34 MARKET, BY REGION, 2023–2030 (USD MILLION)
  • TABLE 35 CHASSIS HARNESS MARKET, BY REGION, 2018–2022 (UNITS)
  • TABLE 36 MARKET, BY REGION, 2023–2030 (UNITS)
  • TABLE 37 MARKET, BY REGION, 2018–2022 (USD MILLION)
  • TABLE 38 MARKET, BY REGION, 2023–2030 (USD MILLION)
  • TABLE 39 BODY & LIGHTING HARNESS MARKET, BY REGION, 2018–2022 (UNITS)
  • TABLE 40 MARKET, BY REGION, 2023–2030 (UNITS)
  • TABLE 41 MARKET, BY REGION, 2018–2022 (USD MILLION)
  • TABLE 42 MARKET, BY REGION, 2023–2030 (USD MILLION)
  • TABLE 43 HVAC HARNESS MARKET, BY REGION, 2018–2022 (UNITS)
  • TABLE 44 MARKET, BY REGION, 2023–2030 (UNITS)
  • TABLE 45 MARKET, BY REGION, 2018–2022 (USD MILLION)
  • TABLE 46 MARKET, BY REGION, 2023–2030 (USD MILLION)
  • TABLE 47 DASHBOARD/CABIN HARNESS MARKET, BY REGION, 2018–2022 (UNITS)
  • TABLE 48 MARKET, BY REGION, 2023–2030 (UNITS)
  • TABLE 49 MARKET, BY REGION, 2018–2022 (USD MILLION)
  • TABLE 50 MARKET, BY REGION, 2023–2030 (USD MILLION)
  • TABLE 51 BATTERY HARNESS MARKET, BY REGION, 2018–2022 (UNITS)
  • TABLE 52 MARKET, BY REGION, 2023–2030 (UNITS)
  • TABLE 53 MARKET, BY REGION, 2018–2022 (USD MILLION)
  • TABLE 54 MARKET, BY REGION, 2023–2030 (USD MILLION)
  • TABLE 55 SEAT HARNESS MARKET, BY REGION, 2018–2022 (UNITS)
  • TABLE 56 MARKET, BY REGION, 2023–2030 (UNITS)
  • TABLE 57 MARKET, BY REGION, 2018–2022 (USD MILLION)
  • TABLE 58 MARKET, BY REGION, 2023–2030 (USD MILLION)
  • TABLE 59 SUNROOF HARNESS MARKET, BY REGION, 2018–2022 (UNITS)
  • TABLE 60 MARKET, BY REGION, 2023–2030 (UNITS)
  • TABLE 61 MARKET, BY REGION, 2018–2022 (USD MILLION)
  • TABLE 62 MARKET, BY REGION, 2023–2030 (USD MILLION)
  • TABLE 63 DOOR HARNESS MARKET, BY REGION, 2018–2022 (UNITS)
  • TABLE 64 MARKET, BY REGION, 2023–2030 (UNITS)
  • TABLE 65 MARKET, BY REGION, 2018–2022 (USD MILLION)
  • TABLE 66 MARKET, BY REGION, 2023–2030 (USD MILLION)
  • TABLE 67 MARKET FOR ICE VEHICLES, BY COMPONENT, 2018–2022 (USD MILLION)
  • TABLE 68 MARKET FOR ICE VEHICLES, BY COMPONENT, 2023–2030 (USD MILLION)
  • TABLE 69 CONNECTORS: MARKET, BY REGION, 2018–2022 (USD MILLION)
  • TABLE 70 CONNECTORS: MARKET, BY REGION, 2023–2030 (USD MILLION)
  • TABLE 71 WIRES: MARKET, BY REGION, 2018–2022 (USD MILLION)
  • TABLE 72 WIRES: MARKET, BY REGION, 2023–2030 (USD MILLION)
  • TABLE 73 TERMINALS: MARKET, BY REGION, 2018–2022 (USD MILLION)
  • TABLE 74 TERMINALS: MARKET, BY REGION, 2023–2030 (USD MILLION)
  • TABLE 75 OTHER COMPONENTS: MARKET, BY REGION, 2018–2022 (USD MILLION)
  • TABLE 76 OTHER COMPONENTS: MARKET, BY REGION, 2023–2030 (USD MILLION)
  • TABLE 77 COPPER VS. OPTICAL FIBER
  • TABLE 78 MARKET FOR ICE VEHICLES, BY MATERIAL TYPE, 2018–2022 (USD MILLION)
  • TABLE 79 MARKET FOR ICE VEHICLES, BY MATERIAL TYPE, 2023–2030 (USD MILLION)
  • TABLE 80 METALLIC WIRING HARNESS MARKET FOR ICE VEHICLES, BY REGION, 2018–2022 (USD MILLION)
  • TABLE 81 METALLIC WIRING HARNESS MARKET FOR ICE VEHICLES, BY REGION, 2023–2030 (USD MILLION)
  • TABLE 82 COPPER WIRING HARNESS MARKET FOR ICE VEHICLES, BY REGION, 2018–2022 (USD MILLION)
  • TABLE 83 COPPER WIRING HARNESS MARKET FOR ICE VEHICLES, BY REGION, 2023–2030 (USD MILLION)
  • TABLE 84 ALUMINUM WIRING HARNESS MARKET FOR ICE VEHICLES, BY REGION, 2018–2022 (USD MILLION)
  • TABLE 85 ALUMINUM WIRING HARNESS MARKET FOR ICE VEHICLES, BY REGION, 2023–2030 (USD MILLION)
  • TABLE 86 OTHER MATERIALS-BASED WIRING HARNESS MARKET FOR ICE VEHICLES, BY REGION, 2018–2022 (USD MILLION)
  • TABLE 87 OTHER MATERIALS-BASED WIRING HARNESS MARKET FOR ICE VEHICLES, BY REGION, 2023–2030 (USD MILLION)
  • TABLE 88 OPTICAL FIBER WIRING HARNESS MARKET FOR ICE VEHICLES, BY REGION, 2018–2022 (USD MILLION)
  • TABLE 89 OPTICAL FIBER WIRING HARNESS MARKET FOR ICE VEHICLES, BY REGION, 2023–2030 (USD MILLION)
  • TABLE 90 PLASTIC OPTICAL FIBER WIRING HARNESS MARKET FOR ICE VEHICLES, BY REGION, 2018–2022 (USD MILLION)
  • TABLE 91 PLASTIC OPTICAL FIBER WIRING HARNESS MARKET FOR ICE VEHICLES, BY REGION, 2023–2030 (USD MILLION)
  • TABLE 92 GLASS OPTICAL FIBER WIRING HARNESS MARKET FOR ICE VEHICLES, BY REGION, 2018–2022 (USD MILLION)
  • TABLE 93 GLASS OPTICAL FIBER WIRING HARNESS MARKET FOR ICE VEHICLES, BY REGION, 2023–2030 (USD MILLION)
  • TABLE 94 MARKET FOR ELECTRIC VEHICLES, BY MATERIAL TYPE, 2018–2022 (USD MILLION)
  • TABLE 95 MARKET FOR ELECTRIC VEHICLES, BY MATERIAL TYPE, 2023–2030 (USD MILLION)
  • TABLE 96 METALLIC WIRING HARNESS MARKET FOR ELECTRIC VEHICLES, 2018–2022 (USD MILLION)
  • TABLE 97 METALLIC WIRING HARNESS MARKET FOR ELECTRIC VEHICLES, 2023–2030 (USD MILLION)
  • TABLE 98 COPPER WIRING HARNESS MARKET FOR ELECTRIC VEHICLES, 2018–2022 (USD MILLION)
  • TABLE 99 COPPER WIRING HARNESS MARKET FOR ELECTRIC VEHICLES, 2023–2030 (USD MILLION)
  • TABLE 100 ALUMINUM WIRING HARNESS MARKET FOR ELECTRIC VEHICLES, BY REGION, 2018–2022 (USD MILLION)
  • TABLE 101 ALUMINUM WIRING HARNESS MARKET FOR ELECTRIC VEHICLES, BY REGION, 2023–2030 (USD MILLION)
  • TABLE 102 OTHER MATERIALS-BASED WIRING HARNESS MARKET FOR ELECTRIC VEHICLES, BY REGION, 2018–2022 (USD MILLION)
  • TABLE 103 OTHER MATERIALS-BASED WIRING HARNESS MARKET FOR ELECTRIC VEHICLES, BY REGION, 2023–2030 (USD MILLION)
  • TABLE 104 OPTICAL FIBER WIRING HARNESS MARKET FOR ELECTRIC VEHICLES, BY REGION, 2018–2022 (USD MILLION)
  • TABLE 105 OPTICAL FIBER WIRING HARNESS MARKET FOR ELECTRIC VEHICLES, BY REGION, 2023–2030 (USD MILLION)
  • TABLE 106 PLASTIC OPTICAL FIBER WIRING HARNESS MARKET FOR ELECTRIC VEHICLES, BY REGION, 2018–2022 (USD MILLION)
  • TABLE 107 PLASTIC OPTICAL FIBER WIRING HARNESS MARKET FOR ELECTRIC VEHICLES, BY REGION, 2023–2030 (USD MILLION)
  • TABLE 108 GLASS OPTICAL FIBER WIRING HARNESS MARKET FOR ELECTRIC VEHICLES, BY REGION, 2018–2022 (USD MILLION)
  • TABLE 109 GLASS OPTICAL FIBER WIRING HARNESS MARKET FOR ELECTRIC VEHICLES, BY REGION, 2023–2030 (USD MILLION)
  • TABLE 110 MARKET FOR ICE VEHICLES, BY TRANSMISSION TYPE, 2018–2022 (USD MILLION)
  • TABLE 111 MARKET FOR ICE VEHICLES, BY TRANSMISSION TYPE, 2023–2030 (USD MILLION)
  • TABLE 112 DATA TRANSMISSION HARNESS MARKET FOR ICE VEHICLES, BY REGION, 2018–2022 (USD MILLION)
  • TABLE 113 DATA TRANSMISSION HARNESS MARKET FOR ICE VEHICLES, BY REGION, 2023–2030 (USD MILLION)
  • TABLE 114 ELECTRICAL WIRING HARNESS MARKET FOR ICE VEHICLES, BY REGION, 2018–2022 (USD MILLION)
  • TABLE 115 ELECTRICAL WIRING HARNESS MARKET FOR ICE VEHICLES, BY REGION, 2023–2030 (USD MILLION)
  • TABLE 116 NUMBER OF HARNESSES IN ICE VEHICLES, BY APPLICATION (GLOBAL AVERAGE)
  • TABLE 117 MARKET, BY ICE VEHICLE TYPE, 2018–2022 (UNITS)
  • TABLE 118 MARKET, BY ICE VEHICLE TYPE, 2023–2030 (UNITS)
  • TABLE 119 MARKET, BY ICE VEHICLE TYPE, 2018–2022 (USD MILLION)
  • TABLE 120 MARKET, BY ICE VEHICLE TYPE, 2023–2030 (USD MILLION)
  • TABLE 121 PASSENGER CAR WIRING HARNESS MARKET FOR ICE VEHICLES, BY REGION, 2018–2022 (UNITS)
  • TABLE 122 MARKET FOR ICE VEHICLES, BY REGION, 2023–2030 (UNITS)
  • TABLE 123 MARKET FOR ICE VEHICLES, 2018–2022 (USD MILLION)
  • TABLE 124 MARKET FOR ICE VEHICLES, BY REGION, 2023–2030 (USD MILLION)
  • TABLE 125 MARKET FOR ICE VEHICLES, BY APPLICATION, 2018–2022 (UNITS)
  • TABLE 126 MARKET FOR ICE VEHICLES, BY APPLICATION, 2023–2030 (UNITS)
  • TABLE 127 MARKET FOR ICE VEHICLES, BY APPLICATION, 2018–2022 (USD MILLION)
  • TABLE 128 MARKET FOR ICE VEHICLES, BY APPLICATION, 2023–2030 (USD MILLION)
  • TABLE 129 LIGHT COMMERCIAL VEHICLE WIRING HARNESS MARKET FOR ICE VEHICLES, BY REGION, 2018–2022 (UNITS)
  • TABLE 130 MARKET FOR ICE VEHICLES, BY REGION, 2023–2030 (UNITS)
  • TABLE 131 MARKET FOR ICE VEHICLES, BY REGION, 2018–2022 (USD MILLION)
  • TABLE 132 MARKET FOR ICE VEHICLES, BY REGION, 2023–2030 (USD MILLION)
  • TABLE 133 MARKET FOR ICE VEHICLES, BY APPLICATION, 2018–2022 (UNITS)
  • TABLE 134 MARKET FOR ICE VEHICLES, BY APPLICATION, 2023–2030 (UNITS)
  • TABLE 135 MARKET FOR ICE VEHICLES, BY APPLICATION, 2018–2022 (USD MILLION)
  • TABLE 136 MARKET FOR ICE VEHICLES, BY APPLICATION, 2023–2030 (USD MILLION)
  • TABLE 137 BUS WIRING HARNESS MARKET FOR ICE VEHICLES, BY REGION, 2018–2022 (UNITS)
  • TABLE 138 MARKET FOR ICE VEHICLES, BY REGION, 2023–2030 (UNITS)
  • TABLE 139 MARKET FOR ICE VEHICLES, BY REGION, 2018–2022 (USD MILLION)
  • TABLE 140 MARKET FOR ICE VEHICLES, BY REGION, 2023–2030 (USD MILLION)
  • TABLE 141 MARKET FOR ICE VEHICLES, BY APPLICATION, 2018–2022 (UNITS)
  • TABLE 142 MARKET FOR ICE VEHICLES, BY APPLICATION, 2023–2030 (UNITS)
  • TABLE 143 MARKET FOR ICE VEHICLES, BY APPLICATION, 2018–2022 (USD MILLION)
  • TABLE 144 MARKET FOR ICE VEHICLES, BY APPLICATION, 2023–2030 (USD MILLION)
  • TABLE 145 TRUCK WIRING HARNESS MARKET FOR ICE VEHICLES, BY REGION, 2018–2022 (UNITS)
  • TABLE 146 MARKET FOR ICE VEHICLES, BY REGION, 2023–2030 (UNITS)
  • TABLE 147 MARKET FOR ICE VEHICLES, BY REGION, 2018–2022 (USD MILLION)
  • TABLE 148 MARKET FOR ICE VEHICLES, BY REGION, 2023–2030 (USD MILLION)
  • TABLE 149 MARKET FOR ICE VEHICLES, BY APPLICATION, 2018–2022 (UNITS)
  • TABLE 150 MARKET FOR ICE VEHICLES, BY APPLICATION, 2023–2030 (UNITS)
  • TABLE 151 MARKET FOR ICE VEHICLES, BY APPLICATION, 2018–2022 (USD MILLION)
  • TABLE 152 MARKET FOR ICE VEHICLES, BY APPLICATION, 2023–2030 (USD MILLION)
  • TABLE 153 NEW AND UPCOMING ELECTRIC VEHICLE MODELS, 2023–2026
  • TABLE 154 AUTOMAKERS’ TARGETS AND INVESTMENTS FOR ONGOING EV SHIFT
  • TABLE 155 ELECTRIC VEHICLE MARKET DYNAMICS
  • TABLE 156 GLOBAL KEY DEVELOPMENTS, 2020–2021
  • TABLE 157 EURO 6 POLLUTANT REGULATION DETAILS
  • TABLE 158 TOTAL HARNESSES IN ELECTRIC VEHICLES (GLOBAL AVERAGE)
  • TABLE 159 AUTOMOTIVE WIRING HARNESS MARKET FOR ELECTRIC VEHICLES, BY VEHICLE TYPE , 2018–2022 (UNITS)
  • TABLE 160 MARKET FOR ELECTRIC VEHICLES, BY VEHICLE TYPE, 2023–2030 (UNITS)
  • TABLE 161 MARKET FOR ELECTRIC VEHICLES, BY VEHICLE TYPE, 2018–2022 (USD MILLION)
  • TABLE 162 MARKET FOR ELECTRIC VEHICLES, BY VEHICLE TYPE, 2023–2030 (USD MILLION)
  • TABLE 163 BEV WIRING HARNESS MARKET, BY REGION, 2018–2022 (UNITS)
  • TABLE 164 MARKET, BY REGION, 2023–2030 (UNITS)
  • TABLE 165 MARKET, BY REGION, 2018–2022 (USD MILLION)
  • TABLE 166 MARKET, BY REGION, 2023–2030 (USD MILLION)
  • TABLE 167 MARKET, BY APPLICATION, 2018–2022 (UNITS)
  • TABLE 168 MARKET, BY APPLICATION, 2023–2030 (UNITS)
  • TABLE 169 MARKET, BY APPLICATION, 2018–2022 (USD MILLION)
  • TABLE 170 MARKET, BY APPLICATION, 2023–2030 (USD MILLION)
  • TABLE 171 PHEV WIRING HARNESS MARKET, BY REGION, 2018–2022 (UNITS)
  • TABLE 172 MARKET, BY REGION, 2023–2030 (UNITS)
  • TABLE 173 MARKET, BY REGION, 2018–2022 (USD MILLION)
  • TABLE 174 MARKET, BY REGION, 2023–2030 (USD MILLION)
  • TABLE 175 MARKET, BY APPLICATION, 2018–2022 (UNITS)
  • TABLE 176 MARKET, BY APPLICATION, 2023–2030 (UNITS)
  • TABLE 177 MARKET, BY APPLICATION, 2018–2022 (USD MILLION)
  • TABLE 178 MARKET, BY APPLICATION, 2023–2030 (USD MILLION)
  • TABLE 179 FCEV WIRING HARNESS MARKET, BY REGION, 2018–2022 (UNITS)
  • TABLE 180 MARKET, BY REGION, 2023–2030 (UNITS)
  • TABLE 181 MARKET, BY REGION, 2018–2022 (USD MILLION)
  • TABLE 182 MARKET, BY REGION, 2023–2030 (USD MILLION)
  • TABLE 183 MARKET, BY APPLICATION, 2018–2022 (UNITS)
  • TABLE 184 MARKET, BY APPLICATION, 2023–2030 (UNITS)
  • TABLE 185 MARKET, BY APPLICATION, 2018–2022 (USD MILLION)
  • TABLE 186 MARKET, BY APPLICATION, 2023–2030 (USD MILLION)
  • TABLE 187 AUTOMOTIVE WIRING HARNESS MARKET FOR ELECTRIC VEHICLES, BY TRANSMISSION TYPE, 2018–2022 (USD MILLION)
  • TABLE 188 MARKET FOR ELECTRIC VEHICLES, BY TRANSMISSION TYPE, 2023–2030 (USD MILLION)
  • TABLE 189 DATA TRANSMISSION: MARKET FOR ELECTRIC VEHICLES, BY REGION, 2018–2022 (USD MILLION)
  • TABLE 190 DATA TRANSMISSION: MARKET FOR ELECTRIC VEHICLES, BY REGION, 2023–2030 (USD MILLION)
  • TABLE 191 ELECTRICAL WIRING: MARKET FOR ELECTRIC VEHICLES, BY REGION, 2018–2022 (USD MILLION)
  • TABLE 192 ELECTRICAL WIRING: MARKET FOR ELECTRIC VEHICLES, BY REGION, 2023–2030 (USD MILLION)
  • TABLE 193 HIGH-VOLTAGE CABLE PROTECTION
  • TABLE 194 HIGH VOLTAGE WIRING HARNESS MARKET, BY APPLICATION, 2018–2022 (USD MILLION)
  • TABLE 195 HIGH VOLTAGE WIRING HARNESS MARKET, BY APPLICATION, 2023–2030 (USD MILLION)
  • TABLE 196 BATTERY & BATTERY MANAGEMENT: HIGH-VOLTAGE WIRING HARNESS MARKET, BY REGION, 2018–2022 (USD MILLION)
  • TABLE 197 BATTERY & BATTERY MANAGEMENT: HIGH-VOLTAGE WIRING HARNESS MARKET, BY REGION, 2023–2030 (USD MILLION)
  • TABLE 198 MOTOR MANAGEMENT: HIGH-VOLTAGE WIRING HARNESS MARKET, BY REGION, 2018–2022 (USD MILLION)
  • TABLE 199 MOTOR MANAGEMENT: HIGH-VOLTAGE WIRING HARNESS MARKET, BY REGION, 2023–2030 (USD MILLION)
  • TABLE 200 DATA TRANSMISSION HARNESS MARKET, BY DATA TRANSFER RATE, 2018–2022 (USD MILLION)
  • TABLE 201 DATA TRANSMISSION HARNESS MARKET, BY DATA TRANSFER RATE, 2023–2030 (USD MILLION)
  • TABLE 202 <150 MBPS HARNESS MARKET, BY REGION, 2018–2022 (USD MILLION)
  • TABLE 203 <150 MBPS HARNESS MARKET, BY REGION, 2023–2030 (USD MILLION)
  • TABLE 204 150 MBPS TO 1 GBPS HARNESS MARKET, BY REGION, 2018–2022 (USD MILLION)
  • TABLE 205 150 MBPS TO 1 GBPS HARNESS MARKET, BY REGION, 2023–2030 (USD MILLION)
  • TABLE 206 MARKET, BY REGION, 2018–2022 (UNITS)
  • TABLE 207 MARKET, BY REGION, 2023–2030 (UNITS)
  • TABLE 208 MARKET, BY REGION, 2018–2022 (USD MILLION)
  • TABLE 209 MARKET, BY REGION, 2023–2030 (USD MILLION)
  • TABLE 210 ASIA PACIFIC: MARKET, BY COUNTRY, 2018–2022 (UNITS)
  • TABLE 211 ASIA PACIFIC: MARKET, BY COUNTRY, 2023–2030 (UNITS)
  • TABLE 212 ASIA PACIFIC: MARKET, BY COUNTRY, 2018–2022 (USD MILLION)
  • TABLE 213 ASIA PACIFIC: MARKET, BY COUNTRY, 2023–2030 (USD MILLION)
  • TABLE 214 CHINA: MARKET, BY VEHICLE TYPE, 2018–2022 (UNITS)
  • TABLE 215 CHINA: MARKET, BY VEHICLE TYPE, 2023–2030 (UNITS)
  • TABLE 216 CHINA: MARKET, BY VEHICLE TYPE, 2018–2022 (USD MILLION)
  • TABLE 217 CHINA: MARKET, BY VEHICLE TYPE, 2023–2030 (USD MILLION)
  • TABLE 218 JAPAN: MARKET, BY VEHICLE TYPE, 2018–2022 (UNITS)
  • TABLE 219 JAPAN: MARKET, BY VEHICLE TYPE, 2023–2030 (UNITS)
  • TABLE 220 JAPAN: MARKET, BY VEHICLE TYPE, 2018–2022 (USD MILLION)
  • TABLE 221 JAPAN: MARKET, BY VEHICLE TYPE, 2023–2030 (USD MILLION)
  • TABLE 222 SOUTH KOREA: MARKET, BY VEHICLE TYPE, 2018–2022 (UNITS)
  • TABLE 223 SOUTH KOREA: MARKET, BY VEHICLE TYPE, 2023–2030 (UNITS)
  • TABLE 224 SOUTH KOREA: MARKET, BY VEHICLE TYPE, 2018–2022 (USD MILLION)
  • TABLE 225 SOUTH KOREA: MARKET, BY VEHICLE TYPE, 2023–2030 (USD MILLION)
  • TABLE 226 INDIA: MARKET, BY VEHICLE TYPE, 2018–2022 (UNITS)
  • TABLE 227 INDIA: MARKET, BY VEHICLE TYPE, 2023–2030 (UNITS)
  • TABLE 228 INDIA: MARKET, BY VEHICLE TYPE, 2018–2022 (USD MILLION)
  • TABLE 229 INDIA: MARKET, BY VEHICLE TYPE, 2023–2030 (USD MILLION)
  • TABLE 230 THAILAND: MARKET, BY VEHICLE TYPE, 2018–2022 (UNITS)
  • TABLE 231 THAILAND: MARKET, BY VEHICLE TYPE, 2023–2030 (UNITS)
  • TABLE 232 THAILAND: MARKET, BY VEHICLE TYPE, 2018–2022 (USD MILLION)
  • TABLE 233 THAILAND: MARKET, BY VEHICLE TYPE, 2023–2030 (USD MILLION)
  • TABLE 234 REST OF ASIA PACIFIC: MARKET, BY VEHICLE TYPE, 2018–2022 (UNITS)
  • TABLE 235 REST OF ASIA PACIFIC: MARKET, BY VEHICLE TYPE, 2023–2030 (UNITS)
  • TABLE 236 REST OF ASIA PACIFIC: MARKET, BY VEHICLE TYPE, 2018–2022 (USD MILLION)
  • TABLE 237 REST OF ASIA PACIFIC: MARKET, BY VEHICLE TYPE, 2023–2030 (USD MILLION)
  • TABLE 238 EUROPE: MARKET, BY COUNTRY, 2018–2022 (UNITS)
  • TABLE 239 EUROPE: MARKET, BY COUNTRY, 2023–2030 (UNITS)
  • TABLE 240 EUROPE: MARKET, BY COUNTRY, 2018–2022 (USD MILLION)
  • TABLE 241 EUROPE: MARKET, BY COUNTRY, 2023–2030 (USD MILLION)
  • TABLE 242 GERMANY: MARKET, BY VEHICLE TYPE, 2018–2022 (UNITS)
  • TABLE 243 GERMANY: MARKET, BY VEHICLE TYPE, 2023–2030 (UNITS)
  • TABLE 244 GERMANY: MARKET, BY VEHICLE TYPE, 2018–2022 (USD MILLION)
  • TABLE 245 GERMANY: MARKET, BY VEHICLE TYPE, 2023–2030 (USD MILLION)
  • TABLE 246 FRANCE: MARKET, BY VEHICLE TYPE, 2018–2022 (UNITS)
  • TABLE 247 FRANCE: MARKET, BY VEHICLE TYPE, 2023–2030 (UNITS)
  • TABLE 248 FRANCE: MARKET, BY VEHICLE TYPE, 2018–2022 (USD MILLION)
  • TABLE 249 FRANCE: MARKET, BY VEHICLE TYPE, 2023–2030 (USD MILLION)
  • TABLE 250 UK: MARKET, BY VEHICLE TYPE, 2018–2022 (UNITS)
  • TABLE 251 UK: MARKET, BY VEHICLE TYPE, 2023–2030 (UNITS)
  • TABLE 252 UK: MARKET, BY VEHICLE TYPE, 2018–2022 (USD MILLION)
  • TABLE 253 UK: MARKET, BY VEHICLE TYPE, 2023–2030 (USD MILLION)
  • TABLE 254 SPAIN: MARKET, BY VEHICLE TYPE, 2018–2022 (UNITS)
  • TABLE 255 SPAIN: MARKET, BY VEHICLE TYPE, 2023–2030 (UNITS)
  • TABLE 256 SPAIN: MARKET, BY VEHICLE TYPE, 2018–2022 (USD MILLION)
  • TABLE 257 SPAIN: MARKET, BY VEHICLE TYPE, 2023–2030 (USD MILLION)
  • TABLE 258 RUSSIA: MARKET, BY VEHICLE TYPE, 2018–2022 (UNITS)
  • TABLE 259 RUSSIA: MARKET, BY VEHICLE TYPE, 2023–2030 (UNITS)
  • TABLE 260 RUSSIA: MARKET, BY VEHICLE TYPE, 2018–2022 (USD MILLION)
  • TABLE 261 RUSSIA: MARKET, BY VEHICLE TYPE, 2023–2030 (USD MILLION)
  • TABLE 262 ITALY: MARKET, BY VEHICLE TYPE, 2018–2022 (UNITS)
  • TABLE 263 ITALY: MARKET, BY VEHICLE TYPE, 2023–2030 (UNITS)
  • TABLE 264 ITALY: MARKET, BY VEHICLE TYPE, 2018–2022 (USD MILLION)
  • TABLE 265 ITALY: MARKET, BY VEHICLE TYPE, 2023–2030 (USD MILLION)
  • TABLE 266 REST OF EUROPE: MARKET, BY VEHICLE TYPE, 2018–2022 (UNITS)
  • TABLE 267 REST OF EUROPE: MARKET, BY VEHICLE TYPE, 2023–2030 (UNITS)
  • TABLE 268 REST OF EUROPE: MARKET, BY VEHICLE TYPE, 2018–2022 (USD MILLION)
  • TABLE 269 REST OF EUROPE: MARKET, BY VEHICLE TYPE, 2023–2030 (USD MILLION)
  • TABLE 270 NORTH AMERICA: MARKET, BY COUNTRY, 2018–2022 (UNITS)
  • TABLE 271 NORTH AMERICA: MARKET, BY COUNTRY, 2023–2030 (UNITS)
  • TABLE 272 NORTH AMERICA: MARKET, BY COUNTRY, 2018–2022 (USD MILLION)
  • TABLE 273 NORTH AMERICA: MARKET, BY COUNTRY, 2023–2030 (USD MILLION)
  • TABLE 274 US: MARKET, BY VEHICLE TYPE, 2018–2022 (UNITS)
  • TABLE 275 US: MARKET, BY VEHICLE TYPE, 2023–2030 (UNITS)
  • TABLE 276 US: MARKET, BY VEHICLE TYPE, 2018–2022 (USD MILLION)
  • TABLE 277 US: MARKET, BY VEHICLE TYPE, 2023–2030 (USD MILLION)
  • TABLE 278 CANADA: MARKET, BY VEHICLE TYPE, 2018–2022 (UNITS)
  • TABLE 279 CANADA: MARKET, BY VEHICLE TYPE, 2023–2030 (UNITS)
  • TABLE 280 CANADA: MARKET, BY VEHICLE TYPE, 2018–2022 (USD MILLION)
  • TABLE 281 CANADA: MARKET, BY VEHICLE TYPE, 2023–2030 (USD MILLION)
  • TABLE 282 MEXICO: MARKET, BY VEHICLE TYPE, 2018–2022 (UNITS)
  • TABLE 283 MEXICO: MARKET, BY VEHICLE TYPE, 2023–2030 (UNITS)
  • TABLE 284 MEXICO: MARKET, BY VEHICLE TYPE, 2018–2022 (USD MILLION)
  • TABLE 285 MEXICO: MARKET, BY VEHICLE TYPE, 2023–2030 (USD MILLION)
  • TABLE 286 ROW: MARKET, BY COUNTRY, 2018–2022 (UNITS)
  • TABLE 287 ROW: MARKET, BY COUNTRY, 2023–2030 (UNITS)
  • TABLE 288 ROW: MARKET, BY COUNTRY, 2018–2022 (USD MILLION)
  • TABLE 289 ROW: MARKET, BY COUNTRY, 2023–2030 (USD MILLION)
  • TABLE 290 BRAZIL: MARKET, BY VEHICLE TYPE, 2018–2022 (UNITS)
  • TABLE 291 BRAZIL: MARKET, BY VEHICLE TYPE, 2023–2030 (UNITS)
  • TABLE 292 BRAZIL: MARKET, BY VEHICLE TYPE, 2018–2022 (USD MILLION)
  • TABLE 293 BRAZIL: MARKET, BY VEHICLE TYPE, 2023–2030 (USD MILLION)
  • TABLE 294 SOUTH AFRICA: MARKET, BY VEHICLE TYPE, 2018–2022 (UNITS)
  • TABLE 295 SOUTH AFRICA: MARKET, BY VEHICLE TYPE, 2023–2030 (UNITS)
  • TABLE 296 SOUTH AFRICA: MARKET, BY VEHICLE TYPE, 2018–2022 (USD MILLION)
  • TABLE 297 SOUTH AFRICA: MARKET, BY VEHICLE TYPE, 2023–2030 (USD MILLION)
  • TABLE 298 OTHERS: MARKET, BY VEHICLE TYPE, 2018–2022 (UNITS)
  • TABLE 299 OTHERS: MARKET, BY VEHICLE TYPE, 2023–2030 (UNITS)
  • TABLE 300 OTHERS: MARKET, BY VEHICLE TYPE, 2018–2022 (USD MILLION)
  • TABLE 301 OTHERS: MARKET, BY VEHICLE TYPE, 2023–2030 (USD MILLION)
  • TABLE 302 AUTOMOTIVE WIRING HARNESS MARKET: DEGREE OF COMPETITION
  • TABLE 303 MARKET: COMPANY PRODUCT FOOTPRINT, 2022
  • TABLE 304 MARKET: VEHICLE TYPE FOOTPRINT, 2022
  • TABLE 305 MARKET: COMPANY REGION FOOTPRINT, 2022
  • TABLE 306 MARKET: LIST OF KEY START-UPS/SMES
  • TABLE 307 MARKET: COMPETITIVE BENCHMARKING OF START-UPS/SMES
  • TABLE 308 COMPANIES ADOPTED PRODUCT DEVELOPMENTS, PARTNERSHIPS, AND SUPPLY CONTRACTS AS KEY GROWTH STRATEGIES FROM 2021 TO 2023
  • TABLE 309 PRODUCT DEVELOPMENTS, 2021–2023
  • TABLE 310 DEALS, 2021–2023
  • TABLE 311 OTHERS, 2021–2023
  • TABLE 312 SUMITOMO ELECTRIC INDUSTRIES, LTD.: COMPANY OVERVIEW
  • TABLE 313 SUMITOMO ELECTRIC INDUSTRIES, LTD.: PRODUCTS OFFERED
  • TABLE 314 SUMITOMO ELECTRIC INDUSTRIES, LTD.: DEALS
  • TABLE 315 SUMITOMO ELECTRIC INDUSTRIES, LTD.: PRODUCT DEVELOPMENTS
  • TABLE 316 SUMITOMO ELECTRIC INDUSTRIES, LTD.: OTHERS
  • TABLE 317 YAZAKI CORPORATION: COMPANY OVERVIEW
  • TABLE 318 YAZAKI CORPORATION: PRODUCTS OFFERED
  • TABLE 319 YAZAKI CORPORATION: OTHERS
  • TABLE 320 APTIV PLC: COMPANY OVERVIEW
  • TABLE 321 APTIV PLC: PRODUCTS OFFERED
  • TABLE 322 APTIV PLC: PRODUCT DEVELOPMENTS
  • TABLE 323 APTIV PLC: DEALS
  • TABLE 324 APTIV PLC: OTHERS
  • TABLE 325 LEONI AG: COMPANY OVERVIEW
  • TABLE 326 LEONI AG: PRODUCTS OFFERED
  • TABLE 327 LEONI AG: PRODUCT DEVELOPMENTS
  • TABLE 328 LEONI AG: DEALS
  • TABLE 329 LEONI AG: OTHERS
  • TABLE 330 FURUKAWA ELECTRIC: COMPANY OVERVIEW
  • TABLE 331 FURUKAWA ELECTRIC: PRODUCTS OFFERED
  • TABLE 332 FURUKAWA ELECTRIC: PRODUCT DEVELOPMENTS
  • TABLE 333 FURUKAWA ELECTRIC: DEALS
  • TABLE 334 FURUKAWA ELECTRIC: OTHERS
  • TABLE 335 NEXANS: COMPANY OVERVIEW
  • TABLE 336 NEXANS: PRODUCTS OFFERED
  • TABLE 337 NEXANS: PRODUCT DEVELOPMENTS
  • TABLE 338 NEXANS: DEALS
  • TABLE 339 LEAR CORPORATION: COMPANY OVERVIEW
  • TABLE 340 LEAR CORPORATION: PRODUCTS OFFERED
  • TABLE 341 LEAR CORPORATION: DEALS
  • TABLE 342 FUJIKURA LTD.: COMPANY OVERVIEW
  • TABLE 343 FUJIKURA LTD.: PRODUCTS OFFERED
  • TABLE 344 FUJIKURA LTD.: PRODUCT DEVELOPMENTS
  • TABLE 345 FUJIKURA LTD.: DEALS
  • TABLE 346 SAMVARDHANA MOTHERSON INTERNATIONAL LIMITED (SAMIL): COMPANY OVERVIEW
  • TABLE 347 SAMVARDHANA MOTHERSON INTERNATIONAL LIMITED (SAMIL): PRODUCTS OFFERED
  • TABLE 348 SAMVARDHANA MOTHERSON INTERNATIONAL LIMITED (SAMIL): DEALS
  • TABLE 349 SAMVARDHANA MOTHERSON INTERNATIONAL LIMITED (SAMIL): OTHERS
  • TABLE 350 GEBAUER & GRILLER GROUP: COMPANY OVERVIEW
  • TABLE 351 GEBAUER & GRILLER GROUP: PRODUCTS OFFERED
  • TABLE 352 GEBAUER & GRILLER GROUP: DEALS
  • TABLE 353 GEBAUER & GRILLER GROUP: OTHERS
  • TABLE 354 GENERAL CABLE CORPORATION: COMPANY OVERVIEW
  • TABLE 355 PRESTOLITE WIRE: COMPANY OVERVIEW
  • TABLE 356 CYPRESS INDUSTRIES: COMPANY OVERVIEW
  • TABLE 357 PRYSMIAN GROUP: COMPANY OVERVIEW
  • TABLE 358 KROMBERG & SCHUBERT GMBH: COMPANY OVERVIEW
  • TABLE 359 DRÄXLMAIER GROUP: COMPANY OVERVIEW
  • TABLE 360 KE ELEKTRONIK: COMPANY OVERVIEW
  • TABLE 361 FINTALL OY: COMPANY OVERVIEW
  • TABLE 362 COROPLAST FRITZ MÜLLER GMBH & CO. KG: COMPANY OVERVIEW
  • TABLE 363 ADAPTRONIC PRÜFTECHNIK GMBH: COMPANY OVERVIEW
  • TABLE 364 CZECH REPUBLIC ONAMBA S.R.O.: COMPANY OVERVIEW
  • TABLE 365 SPARK MINDA: COMPANY OVERVIEW
  • TABLE 366 TIANHAI AUTO ELECTRONICS GROUP CO., LTD. (THB ELECTRONICS): COMPANY OVERVIEW
  • TABLE 367 YURA CORPORATION: COMPANY OVERVIEW
  • TABLE 368 SAISON ELECTRONICS LTD.: COMPANY OVERVIEW
  • TABLE 369 SHENZHEN DEREN ELECTRONICS: COMPANY OVERVIEW
  • TABLE 370 UNITY HARNESS LIMITED: COMPANY OVERVIEW
  • TABLE 371 HESTO HARNESSES: COMPANY OVERVIEW
  • TABLE 372 BRASCABOS: COMPANY OVERVIEW
  • TABLE 373 THAI SUMMIT GROUP: COMPANY OVERVIEW
LIST OF FIGURES
 
  • FIGURE 1 AUTOMOTIVE WIRING HARNESS MARKET: RESEARCH DESIGN
  • FIGURE 2 RESEARCH METHODOLOGY MODEL
  • FIGURE 3 BREAKDOWN OF PRIMARY INTERVIEWS: BY COMPANY TYPE, DESIGNATION, AND REGION
  • FIGURE 4 RESEARCH METHODOLOGY: HYPOTHESIS BUILDING
  • FIGURE 5 MARKET SIZE: BOTTOM-UP APPROACH (APPLICATION AND REGION)
  • FIGURE 6 MARKET SIZE: TOP-DOWN APPROACH (ICE VEHICLE, BY TRANSMISSION TYPE)
  • FIGURE 7 MARKET: RESEARCH DESIGN & METHODOLOGY
  • FIGURE 8 MARKET: RESEARCH METHODOLOGY ILLUSTRATION OF SUMITOMO ELECTRIC INDUSTRIES’ REVENUE ESTIMATION
  • FIGURE 9 DATA TRIANGULATION METHODOLOGY
  • FIGURE 10 MARKET, BY ICE VEHICLE TYPE, 2023 VS. 2030
  • FIGURE 11 GROWING VEHICLE PRODUCTION AND DEMAND FOR ADVANCED FEATURES IN VEHICLES TO DRIVE MARKET
  • FIGURE 12 PASSENGER CAR SEGMENT TO LEAD ICE WIRING HARNESS MARKET DURING FORECAST PERIOD
  • FIGURE 13 SUNROOF WIRING HARNESS TO SHOWCASE FASTEST GROWTH DUE TO INCREASING USE IN PREMIUM AND SUV VEHICLES DURING FORECAST PERIOD
  • FIGURE 14 ELECTRICAL WIRING SEGMENT TO DOMINATE ICE VEHICLE WIRING HARNESS MARKET DURING FORECAST PERIOD
  • FIGURE 15 ELECTRICAL WIRING SEGMENT TO DOMINATE EV WIRING HARNESS MARKET DURING FORECAST PERIOD
  • FIGURE 16 BATTERY ELECTRIC VEHICLE (BEV) SEGMENT TO LEAD MARKET DURING FORECAST PERIOD
  • FIGURE 17 WIRES COMPONENT SEGMENT TO LEAD MARKET DURING FORECAST PERIOD
  • FIGURE 18 METALLIC WIRING SEGMENT TO COMMAND LARGER MARKET SHARE DURING FORECAST PERIOD
  • FIGURE 19 <150 MBPS SEGMENT TO MAINTAIN TOP POSITION DURING FORECAST PERIOD
  • FIGURE 20 BATTERY & BATTERY MANAGEMENT SEGMENT TO DOMINATE MARKET DURING FORECAST PERIOD
  • FIGURE 21 ASIA PACIFIC TO ACCOUNT FOR LARGEST SHARE OF MARKET IN 2023
  • FIGURE 22 MARKET: DRIVERS, RESTRAINTS, OPPORTUNITIES, AND CHALLENGES
  • FIGURE 23 GLOBAL SALES OF NEW VEHICLES, 2019–2023 (MILLION UNITS)
  • FIGURE 24 PENETRATION OF PREMIUM VEHICLES IN OVERALL PRODUCTION, 2019–2026
  • FIGURE 25 GLOBAL BEV SALES, 2018–2022 (THOUSAND UNITS)
  • FIGURE 26 INCREASED AVERAGE COPPER WEIGHT PER VEHICLE, BY REGION, 2016 VS. 2019 (KG)
  • FIGURE 27 FLUCTUATING COPPER COSTS, 2019–2023 (USD/METRIC TONNE)
  • FIGURE 28 REVENUE SHIFT FOR MARKET
  • FIGURE 29 MARKET: SUPPLY CHAIN ANALYSIS
  • FIGURE 30 MARKET: ECOSYSTEM ANALYSIS
  • FIGURE 31 KEY BUYING CRITERIA FOR AUTOMOTIVE WIRING HARNESSES
  • FIGURE 32 AUTOMOTIVE WIRING HARNESS ARCHITECTURE
  • FIGURE 33 MARKET FOR ICE VEHICLES, BY APPLICATION, 2023 VS. 2030 (USD MILLION)
  • FIGURE 34 MARKET FOR ICE VEHICLES, BY COMPONENT, 2023 VS. 2030 (USD MILLION)
  • FIGURE 35 MARKET FOR ICE VEHICLES, BY MATERIAL TYPE, 2023 VS. 2030 (USD MILLION)
  • FIGURE 36 MARKET FOR ELECTRIC VEHICLES, BY MATERIAL TYPE, 2023 VS. 2030 (USD MILLION)
  • FIGURE 37 MARKET FOR ICE VEHICLES, BY TRANSMISSION TYPE, 2023 VS. 2030 (USD MILLION)
  • FIGURE 38 MARKET FOR ICE VEHICLES, BY VEHICLE TYPE, 2023 VS. 2030 (USD MILLION)
  • FIGURE 39 ELECTRIC VEHICLE ECOSYSTEM
  • FIGURE 40 MAIN DRIVERS OF 48 V ARCHITECTURE
  • FIGURE 41 12V AND 48V ELECTRICAL ARCHITECTURE
  • FIGURE 42 BEV: WIRING HARNESS ARCHITECTURE
  • FIGURE 43 PHEV: WIRING HARNESS ARCHITECTURE
  • FIGURE 44 MARKET FOR ELECTRIC VEHICLES, BY VEHICLE TYPE, 2023 VS. 2030 (USD MILLION)
  • FIGURE 45 MARKET FOR ELECTRIC VEHICLES, BY TRANSMISSION TYPE, 2023 VS. 2030 (USD MILLION)
  • FIGURE 46 HIGH-VOLTAGE WIRING HARNESS MARKET, BY APPLICATION, 2023 VS. 2030 (USD MILLION)
  • FIGURE 47 DATA TRANSMISSION HARNESS MARKET, BY DATA TRANSFER RATE, 2023 VS. 2030 (USD MILLION)
  • FIGURE 48 MARKET, BY REGION, 2023 VS. 2030 (USD MILLION)
  • FIGURE 49 ASIA PACIFIC: MARKET SNAPSHOT
  • FIGURE 50 ASIA PACIFIC: MARKET, BY COUNTRY, 2023 VS. 2030 (USD MILLION)
  • FIGURE 51 EUROPE: MARKET SNAPSHOT
  • FIGURE 52 NORTH AMERICA: MARKET SNAPSHOT
  • FIGURE 53 NORTH AMERICA: MARKET, BY COUNTRY, 2023 VS. 2030 (USD MILLION)
  • FIGURE 54 ROW: MARKET, BY COUNTRY, 2023–2030 (USD MILLION)
  • FIGURE 55 REVENUE ANALYSIS OF TOP LISTED/PUBLIC PLAYERS, 2020–2022
  • FIGURE 56 MARKET SHARE ANALYSIS, 2022
  • FIGURE 57 MARKET: COMPANY EVALUATION MATRIX, 2022
  • FIGURE 58 MARKET: KEY DEVELOPMENTS BY LEADING PLAYERS
  • FIGURE 59 MARKET FOR ELECTRIC VEHICLES: COMPANY EVALUATION MATRIX, 2022
  • FIGURE 60 MARKET: START-UP/SME EVALUATION MATRIX, 2022
  • FIGURE 61 SUMITOMO ELECTRIC INDUSTRIES, LTD.: COMPANY SNAPSHOT
  • FIGURE 62 YAZAKI CORPORATION: COMPANY SNAPSHOT
  • FIGURE 63 APTIV PLC: COMPANY SNAPSHOT
  • FIGURE 64 LEONI AG: COMPANY SNAPSHOT
  • FIGURE 65 FURUKAWA ELECTRIC: COMPANY SNAPSHOT
  • FIGURE 66 NEXANS: COMPANY SNAPSHOT
  • FIGURE 67 LEAR CORPORATION: COMPANY SNAPSHOT
  • FIGURE 68 FUJIKURA LTD.: COMPANY SNAPSHOT
  • FIGURE 69 SAMVARDHANA MOTHERSON INTERNATIONAL LIMITED (SAMIL): COMPANY SNAPSHOT
  • FIGURE 70 GEBAUER & GRILLER GROUP: COMPANY SNAPSHOT

 

The study involves four main activities to estimate the current size of the automotive wiring harness market.

  • Exhaustive secondary research was done to collect information on the market, such as application, transmission type, category, component, material, ICE by transmission type & application & electric vehicle by transmission type & application, high voltage, and region.
  • The next step was to validate these findings, assumptions, and market analysis with industry experts across value chains through primary research.
  • Bottom-up and top-down approaches were employed to estimate the complete market size for different segments considered in this study.
  • After that, market breakdown and data triangulation processes were used to estimate the market size of segments and subsegments.

Secondary Research

  • Secondary sources in this research study included the Organization Internationale des Constructeurs d'Automobiles (OICA); corporate filings (such as annual reports, investor presentations, and financial statements); and trade, business, and automotive wiring harness associations. The secondary data was collected and analyzed to determine the overall market size, further validated by primary research.

Primary Research

Extensive primary research was conducted after understanding the automotive wiring harness market scenario through secondary research. Several primary interviews were conducted with market experts from automotive wiring harness providers, component/system providers, and end-user organizations across three major regions: North America, Europe, and Asia Pacific. Approximately 80% of the primary interviews were conducted with the automotive wiring harness and component/system providers and 20% from the end-user organizations. Primary data was collected through questionnaires, emails, and telephonic interviews. Various departments within organizations, including sales, operations, and administration, were contacted to provide a holistic viewpoint in the report while canvassing primaries. After interacting with industry participants, some brief sessions were conducted with experienced independent consultants to reinforce the findings from the primaries. This and the opinions of in-house subject matter experts led to the findings delineated in the rest of this report.

Automotive Wiring Harness Market Size, and Share

To know about the assumptions considered for the study, download the pdf brochure

Market Size Estimation

A detailed market estimation approach was followed to estimate and validate the value and volume of the automotive wiring harness market and other dependent submarkets, as mentioned below:

  • The bottom-up approach was used to estimate and validate the size of the market. The market size by application, in terms of volume, was derived by multiplying the region-level breakup for each application (engine harness, chassis wiring harness, body & lighting harness, HVAC harness, dashboard/ cabin harness, battery harness, seat harness, sunroof harness, traction harness (EVs) and door harness) with region-level automotive wiring harness sales.
  • The region-level market by application by volume is multiplied with the region-level average selling price (ASP) for each application to get the market for each application by value.
  • The summation of the region-level market would give the global market by application (engine harness, chassis wiring harness, body & lighting harness, HVAC harness, dashboard/ cabin harness, battery harness, seat harness, sunroof harness, and door harness). The total value of each region was then summed up to derive the total value of the market by application.
  • All key macro indicators affecting the revenue growth of the market segments and subsegments were accounted for, viewed in extensive detail, verified through primary research, and analyzed to get the validated and verified quantitative and qualitative data.
  • The gathered market data was consolidated and added with detailed inputs, analyzed, and presented in this report.
  • The top-down approach estimated and validated the market by transmission type regarding volume and value. The market value (USD million) by region (Asia Pacific, North America, Europe, and RoW) was derived from the global market. The penetration of each transmission type (electrical wiring and data transmission) at the regional level was derived from secondary sources and validated through primaries. The penetration of each transmission type (electrical wiring and data transmission) was multiplied by the regional market to get the market value (USD million), by transmission type for each region. All region-wise markets were summated to derive the total automotive wiring harness market value (USD million) by transmission type. The top-down approach was followed by ICE vehicle by transmission type, material type, data rate, component, and electric vehicle by transmission segments.

Automotive Wiring Harness Market Size: Bottom-Up Approach

Automotive Wiring Harness Market Size, and Share

To know about the assumptions considered for the study, Request for Free Sample Report

Automotive Wiring Harness Market Size: Top-Down Approach

Automotive Wiring Harness Market Size, and Share

Report Objectives

  • To define, describe, and forecast the size of the automotive wiring harness market in terms of volume and value
    • By application [engine harnesses, chassis harnesses, body & lighting harnesses, HVAC harnesses, dashboard/cabin harnesses, battery harnesses, seat harnesses, sunroof harnesses, and door harnesses]
    • By component (connectors, wires, terminals, and others) (in terms of value only)
    • By material type [metallic (copper, aluminum, and other materials) and optical fiber
      (glass optical fiber and plastic optical fiber)] (in terms of value only)
    • ICE & electric vehicles by transmission type (data transmission and electrical wiring) (in terms of value only)
    • By data rate (<150 Mbps and 150 MBPS to 1 GBPS) (in terms of value only)
    • By ICE vehicle type (passenger cars, light commercial vehicles, buses, trucks) & mapped applications (engine harnesses, chassis harnesses, body & lighting harnesses, HVAC harnesses, dashboard/cabin harnesses, battery harnesses, seats, sunroof, and door harnesses)
    • By electric vehicle type (BEVs, PHEVs, and FCEVs) & mapped applications (traction harnesses, engine harnesses, chassis harnesses, body & lighting harnesses, HVAC harnesses, dashboard/cabin harnesses, battery harnesses, seat, sunroof, and door harnesses)
    • By high voltage wiring harness (battery and battery management system, motor management harness)
    • By region [Asia Pacific, North America, Europe, and the Rest of the World (RoW)]
  • To qualitatively analyze and assess the market for 48V architecture vehicles by region
  • To qualitatively analyze and evaluate the market based on category (general wires, heat resistant wires, shielded wires, and tubed wires)
  • To understand the market dynamics (drivers, restraints, opportunities, and challenges) of the market
  • To analyze the share of leading players in the automotive wiring harness market and evaluate competitive leadership mapping
  • To strategically analyze the key player strategies/right to win and company revenue analysis
  • To strategically analyze the market with supply chain analysis, market ecosystem, trade analysis, case studies, ASP analysis, patent analysis, trends/disruptions impacting buyers, technology trends, regulatory analysis, and the recession impact.
  • To analyze recent developments, including new product launches, expansions, and other activities undertaken by key industry participants in the market

Available Customizations

Along with the given market data, MarketsandMarkets offers customizations in accordance with a company’s specific needs

Automotive Wiring Harness Market, By Application & Country

  • Asia Pacific
    • China
    • India
    • Japan
    • South Korea
    • Thailand
    • Rest of Asia Pacific
  • Europe
    • Germany
    • France
    • UK
    • Spain
    • Russia
    • Italy
    • Rest of Europe
  • North America
    • US
    • Canada
    • Mexico
  • RoW
    • Brazil
    • South Africa
    • Others

Automotive Wiring Harness Market, By Type & Country

  • Asia Pacific
    • China
    • India
    • Japan
    • South Korea
    • Thailand
    • Rest of Asia Pacific
  • Europe
    • Germany
    • France
    • UK
    • Spain
    • Russia
    • Italy
    • Rest of Europe
  • North America

Previous Versions of this Report

Automotive Wiring Harness Market by Application (Engine, Chassis, Cabin, Body & Lighting, HVAC, Battery, Seat, Sunroof, Door), Transmission Type (Data, Electrical), Date Rate, ICE & Electric Vehicle, Component, Material, & Region - Global Forecast to 2026

Report Code AT 2837
Published in Dec, 2021, By MarketsandMarkets™

Automotive Wiring Harness Market by Application (Engine, Chassis, Cabin, Body & Lighting, HVAC, Battery, Seat, Sunroof, Door), Transmission Type (Data & Electrical), Category, ICE & Electric Vehicle, Component, Material, and Region - Global Forecast to 2027

Report Code AT 2837
Published in Nov, 2019, By MarketsandMarkets™

Automotive Wiring Harness Market by Application (Engine, Dashboard/Cabin, Body & Lighting, Airbag, HVAC, Battery), Propulsion, Vehicle (PC, LCV, Buses, Trucks), EV type, Component (Connectors, Wires, Terminals), Material, and Region - Global Forecast to 2025

Report Code AT 2837
Published in May, 2018, By MarketsandMarkets™

Automotive Wiring Harness Market by Application (Chassis, Body, Engine, HVAC, and Speed Sensors), Vehicle Type (Light, and Heavy), EV Type (PHEV, BEV, and HEV), Component Type (Connectors, Terminals), Material Type, and Region - Global Forecast to 2021

Report Code AT 2837
Published in Mar, 2017, By MarketsandMarkets™

Automotive Wiring Harness Market by Vehicle Type (Light Vehicles, Heavy Vehicles), Application Type (Chassis, Body Engine, HVAC, Speed Sensors), by Geography - Global Trends and Forecast to 2019

Report Code AT 2837
Published in Nov, 2014, By MarketsandMarkets™
"Our USP is "providing game-changing business opportunities reports with free customization" - so please feel free to provide us with your specific areas of interest / business challenges in much greater detail !!"

We appreciate your interest in this report. Once you fill out the form, you'll be immediately directed to an exclusive solution tailored to your needs. This high-value offering can help boost your revenue by 30% - a must-see opportunity for anyone looking to maximize growth.


By clicking the "Submit" button, you are agreeing to the Terms of Use and Privacy Policy.

Custom Market Research Services

We Will Customise The Research For You, In Case The Report Listed Above Does Not Meet With Your Requirements

Get 10% Free Customisation

Growth opportunities and latent adjacency in Automotive Wiring Harness Market

Devang

Jul, 2022

Automotive Wiring Harness Market comparison (ratings) illustrating the strength of Product portfolio of different companies including Leoni in four parameters: a. Product offerings b. R&D Expenditure c. Inorganic d. Organic 2. Provided ratings chart in terms of Business strategy Excellence on two parameters: a. Product Offerings – Breadth and Depth b. R&D Expenditure Moreover, along with major players in the market, we have provided MNM view and SWOT analysis for Leoni. The same is provided to other major 4 players as well. This includes: 1. Furukuwa Electric 2. Aptiv PLC 3. Yazaki Corporation 4. Sumitomo Electric Industries.

DMCA.com Protection Status